使用C4D给球体打聚光灯的步骤
使用C4D给球体打聚光灯的步骤
想要给球体打光,该怎么使用c4d中的聚光灯呢?它可以单独为一个范围区域打光,下面我们就来卡看详细的教程。

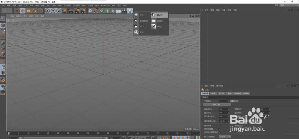
1、新建聚光灯、平面、球体;


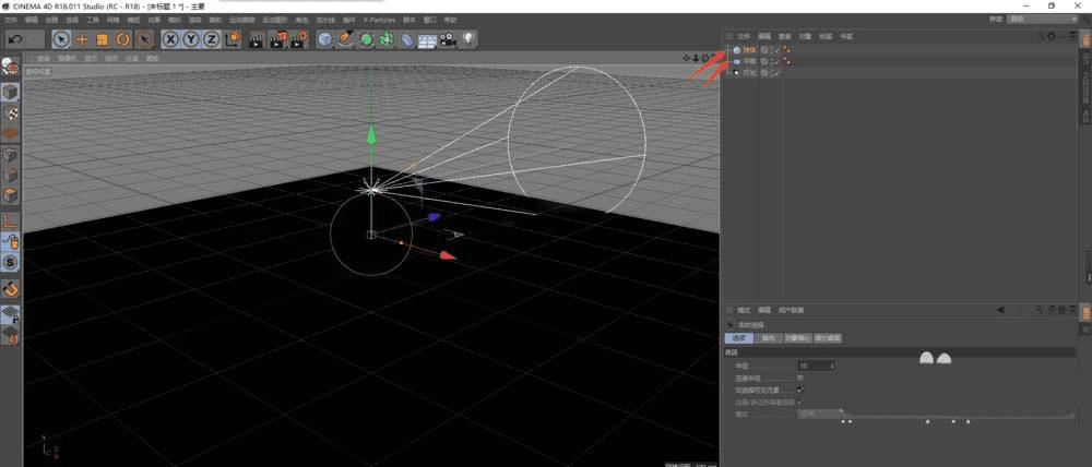
2、看图中箭头位置,用鼠标左键拉动,可控制灯光范围;


3、选择旋转工具;调整灯口角度;

4、用移动工具转换位置;

5、调整灯光颜色;

6、添加软硬,渲染下;


以上就是c4d聚光灯的教程,希望大家喜欢,请继续关注路饭。
使用C4D给球体打聚光灯的步骤
想要给球体打光,该怎么使用c4d中的聚光灯呢?它可以单独为一个范围区域打光,下面我们就来卡看详细的教程。

1、新建聚光灯、平面、球体;


2、看图中箭头位置,用鼠标左键拉动,可控制灯光范围;


3、选择旋转工具;调整灯口角度;

4、用移动工具转换位置;

5、调整灯光颜色;

6、添加软硬,渲染下;


以上就是c4d聚光灯的教程,希望大家喜欢,请继续关注路饭。