通过C4D使用锥化效果制作屋顶的方法
通过C4D使用锥化效果制作屋顶的方法
c4d中建立模型很方便,想要建立一个尖尖的屋顶,下面我们就来看看c4d中锥化效果器的使用方法。

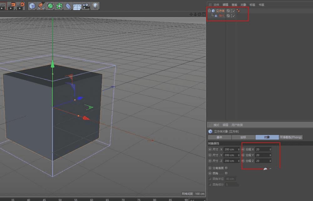
1、新建立方体;

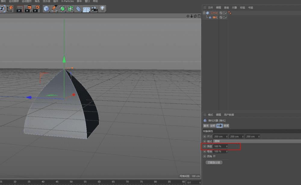
2、新增-锥化;

3、调节立方体的分段数,并将锥化效果器放在立方体的子级;

4、改变锥化属性-强度、弯曲;


5、再添加一些细节(内部积压+挤压),加材质,可得到一个简单的屋顶;

以上就是c4d建立屋顶模型的教程,希望大家喜欢,请继续关注路饭。
通过C4D使用锥化效果制作屋顶的方法
c4d中建立模型很方便,想要建立一个尖尖的屋顶,下面我们就来看看c4d中锥化效果器的使用方法。

1、新建立方体;

2、新增-锥化;

3、调节立方体的分段数,并将锥化效果器放在立方体的子级;

4、改变锥化属性-强度、弯曲;


5、再添加一些细节(内部积压+挤压),加材质,可得到一个简单的屋顶;

以上就是c4d建立屋顶模型的教程,希望大家喜欢,请继续关注路饭。