通过C4D使用区域光的步骤
通过C4D使用区域光的步骤
C4D中想要使用区域光,该怎么设置区域光基本属性呢?下面我们就来看看详细的教程。

1、新建以下场景;

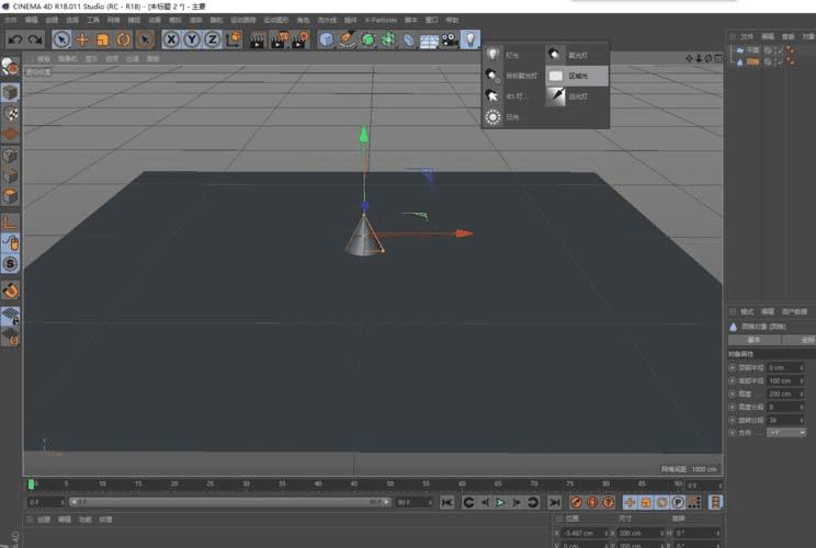
2、新增区域光,渲染看下;可看出区域光的中心有无光的区域;


3、这四个点可调节区域光大小;

4、在这里改变颜色、投影等属性;


5、可以试着调节后面的属性,例如澡波;


以上c4d区域光的使用方法,希望大家喜欢,请继续关注路饭。
通过C4D使用区域光的步骤
C4D中想要使用区域光,该怎么设置区域光基本属性呢?下面我们就来看看详细的教程。

1、新建以下场景;

2、新增区域光,渲染看下;可看出区域光的中心有无光的区域;


3、这四个点可调节区域光大小;

4、在这里改变颜色、投影等属性;


5、可以试着调节后面的属性,例如澡波;


以上c4d区域光的使用方法,希望大家喜欢,请继续关注路饭。