如何使用C4D目标聚光灯?
如何使用C4D目标聚光灯?
目标聚光灯,是跟着目标进行变化的灯光,目标在哪里,灯口就指向哪里;

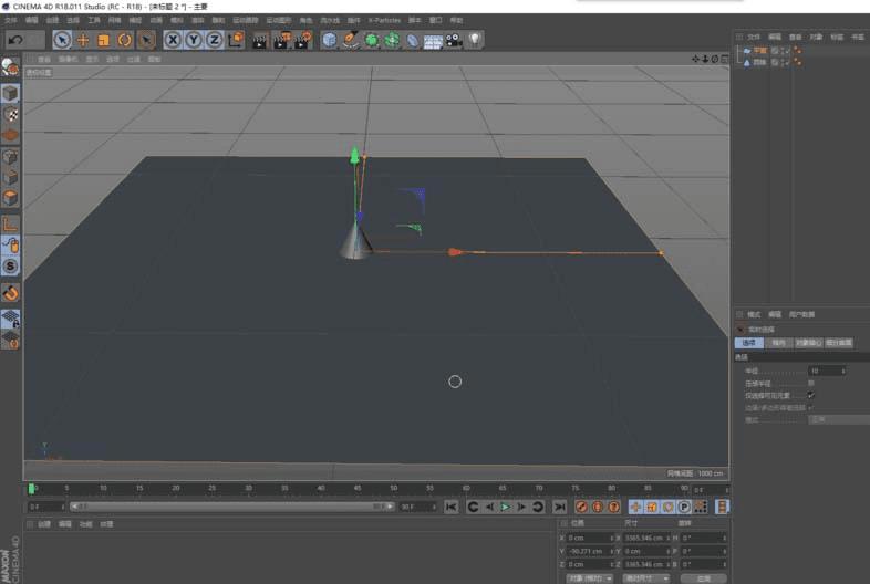
1、新建下列场景:包含圆锥对象和平面;

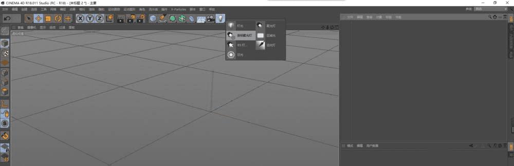
2、新增目标聚光灯:请注意多出来两个层,一个是聚光灯,属性和普通聚光灯一致(多了个目标表达式);还有个目标群组;


3、将圆锥加到群组的子级;

4、移动聚光灯,会发现灯口一直指向对象;

5、移动群组对象,灯光一直在跟随;

6、调节颜色和软影;


以上就是c4d目标聚光灯的玩法,希望大家喜欢,请继续关注路饭。