通过C4D使用生成器立体模型的步骤
通过C4D使用生成器立体模型的步骤
c4d中想要放样模型,该怎么放样呢?下面我们就来看看c4d生成器放样的教程。
1、样条分类

2、新建两个样条

3、添加生成器-放样

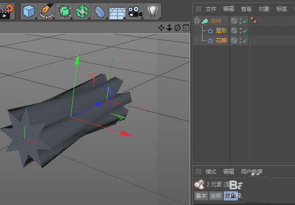
4、将两个样条都放在放样的子级

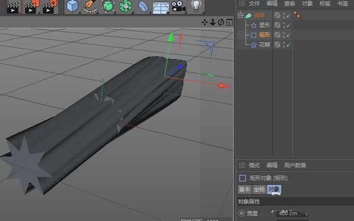
5、再新建一个样条,与其他样条同级放置后,可看出,放样生成器的基本特性;


以上就是c4d放样的教程,希望大家喜欢,请继续关注路饭。
通过C4D使用生成器立体模型的步骤
c4d中想要放样模型,该怎么放样呢?下面我们就来看看c4d生成器放样的教程。
1、样条分类

2、新建两个样条

3、添加生成器-放样

4、将两个样条都放在放样的子级

5、再新建一个样条,与其他样条同级放置后,可看出,放样生成器的基本特性;


以上就是c4d放样的教程,希望大家喜欢,请继续关注路饭。