将blender模型对点线面切割的方法
将blender模型对点线面切割的方法
blender模型怎么对点线面切割?处理模型会遇到对点线面加加减减操作的问题,各种规则不规则的切割更是常有的事儿下面我们就就来看看blender模型切割的教程。

方法一:
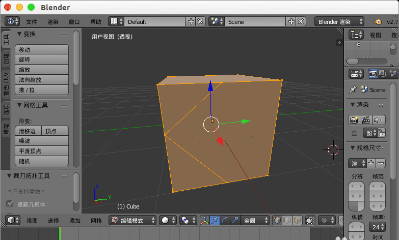
可以按“K”键,然后在模型上鼠标点击连线切割,这样更灵活,可以凭着感觉随意切割,完成后直接“enter”回车完成。


方法二:
1、blender打开打开自己的模型。

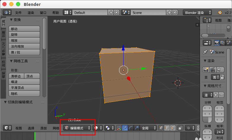
2、进入“编辑模式”。

3、按“Ctrl+R”键,鼠标在选中的模型上移动就会出现均分的红线。

4、可以直接输入数字比如“2”,就是两根均分线三等分。

5、也可以“鼠标中间”的滚动增加减少均分线,或者“pgup/pgdn”按键增减均分线,完成后可以“鼠标左右键”或者“enter键”进行确认。


以上就是blender模型切割的详细的教程,很简单,需要的朋友可以参考一下。