通过blender使用快捷键切换互模式着色方式的方法
通过blender使用快捷键切换互模式着色方式的方法
学习blender的时候,经常看到很多直接快捷键调出悬浮的圆形的工具盘,可以直接切换交互模式着色方式等,真是炫酷且方便的方式,原来是通过pie menu插件实现的。

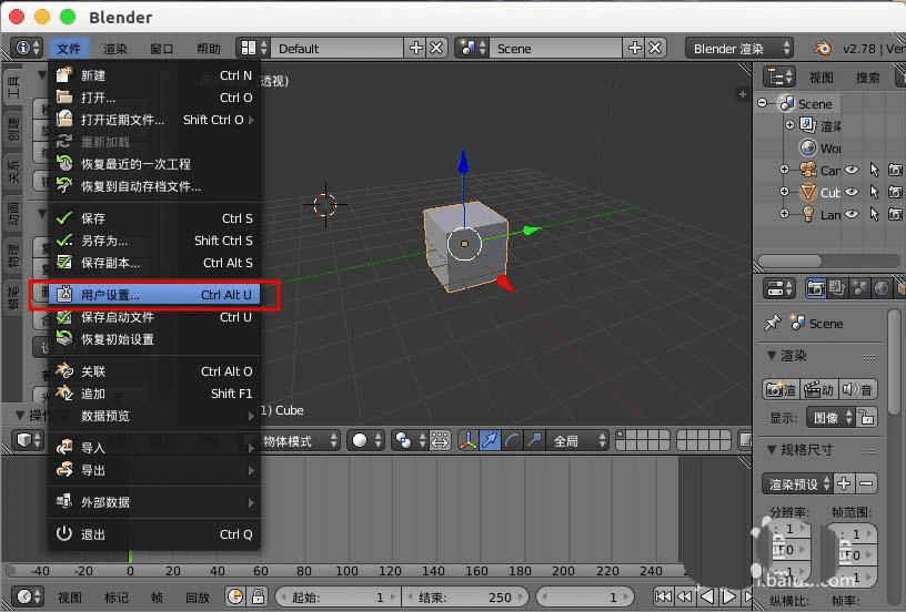
1、打开blender“文件”--“用户设置”。

2、切换到“插件”,搜索“pie”勾选安装“PieMenu:3D Viewport Pie Menus”。

3、展开插件在“偏好设置”中勾选“Mode Switch Pie:Hotkey:'Tab'”。

4、然后别忘记点击底部的“保存用户设置”。

5、现在我们按“TAB”键,就可以调出切换“交互模式”的圆形工具盘了,可以设置物体模式、编辑模式、纹理绘制、权重绘制等。

6、再次回到插件窗口,在pie menu插件的“偏好设置”中勾选“Shading Pie:Hotkey:'Z'”。

7、现在我们,按“Z”键就可以调出“着色方式”的圆形工具选择盘了,可以方便的切换线框、实体、材质、纹理、渲染、边界框。
