通过C4D使用选择对象功能的方法
通过C4D使用选择对象功能的方法
C4D经常使用选择对象是建模,该怎么使用选择对象功能?下面我们就来看看详细的教程。

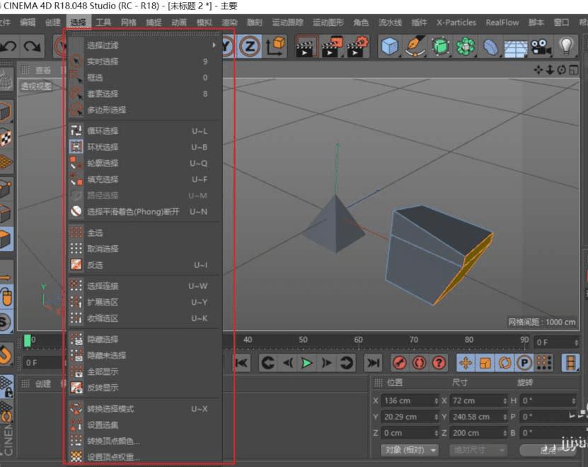
1、在软件的菜单列表中,选择就排在第四占用了一大列,可见其重要性。展开可以看到一大堆关于选择的命令。这里介绍下选中的点线面进行切换的操作。

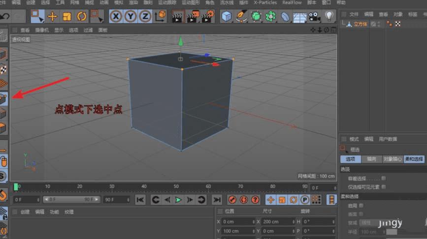
2、可编辑对象有三个模式可选择:点模式、线模式、面(多边形)模式;在任一模式中选中对象的元素。下面分步说明

3、按住键盘中的“Ctrl”,点选另外的想要转换的模式,例如之前是点模式,现在选面模式。软件会根据之前的模式自动转换到目前的模式。


5、在选择菜单栏里也有这模式转换的命令(快捷键U--X),唤出转换命令后,可以看到对话框分成二组,左边一组为选择的模式右边一组为要转换的模式;只要点选相应项进行转换即可。
以上就是关于c4d选择对象功能的使用方法,希望大家喜欢,请继续关注路饭。
相关推荐: