solidworks中分割面的方法
solidworks中分割面的方法
手把手教你在solidworks中进行面切割
1、打开solidworks,如图

2、首先,先建一个模型,如图

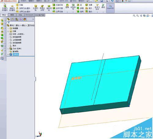
3、现在是要把这个面分成两个面,如图

4、以此面为基础,建立一个新面

5、距离自己定,只要不为0即可

6、建好后,如图

7、以此面为草图,画一直线来分割面,距离自己定

8、确定,如图

9、插入曲线,分割线,如图

10、打开之后,如图

11、选择要分割的面和分割线

12、确定

13、隐藏切割线和,新建的面,此时分割面成功
