使用主板诊断卡的方法技巧
使用主板诊断卡的方法技巧
相信不少电脑爱好者都不会陌生诊断卡,但是有些刚想要去了解电脑维修人不了解主板诊断卡怎么用?小编下面就来给大家介绍一下主板诊断卡使用步骤,希望大家喜欢!
主板诊断卡使用方法:
①将电脑关机(台式电脑);
②将主板诊断卡,插在主板的PCI插槽;
③开机,然后查看主板诊断卡显示的代码,通过代码即可定位电脑故障了。
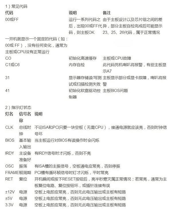
总的来说,主板诊断卡使用非常简单,复杂的是代汉含义的理解,以下是主板诊断卡代码与指示灯状态见诊断卡说明书。

主板诊断卡含义对照表
操作步骤
当电脑在加电启动的自检过程中出现无显故障时(例如:自检硬件不通过、喇叭报警、显示器不能正常显示等);
1、首先将电源供电断开,利用观察法,检查整机各部件的外观情况,是否有明显的外观不良和烧毁的痕迹;
2、如果没发现异常,再利用硬件最小系统法,将主板诊断卡插在ISA或PCI槽上(如主板带ISA槽,建议先选择ISA槽;如没有ISA槽,再选择PCI槽。选择PCI槽时最好是靠近中间的槽,因为该卡与少量主板有兼容性问题,使用第一个或最后一个PCI槽时可能引起“00”无显),连接好喇叭与主板SPEAKER插座的连线;
3、接通电源,启动最小系统。观察主板诊断卡左上角的两个发光管显示的代码,对照故障代码表,确认故障。此时也可通过指示灯状态、喇叭声音来判断故障;
4、 如果在最小系统下没发现问题,再利用逐步添加法,逐一添加其他设备,观察诊断卡显示代码的情况,找出故障件。
注意事项
1、在最小系统下,部分故障存在重码(例如:“OO”、“C0”、“C1”代码)现象,导致无法最终定位到一个部件上。当遇到此情况时,建议采用替换法进一步确认,以便分离故障件;
2、 由于存在兼容性问题,可能出现使用第一个或最后一个PCI槽时(少量的QDI 810、694X芯片组主板),引起系统无显,代码为“OO”的情况,因此在使用诊断卡时,最好使用靠中间的PCI槽;
3、 由于每款主板的设计以及BIOS厂商都有差异,显示的代码略有区别,另外个别代码(例如: “A7”,通常为主板内存插槽或内存条故障)在说明书中可能没有说明,请注意特殊情况的归纳总结;
4、当遇到显示器正常显示后出现的故障,该诊断卡基本已不再起作用,请根据显示器显示的情况来处理故障,此时诊断卡的代码仅供参考;
5、 当诊断卡插在ISA槽上时,请将诊断卡有元件的一面朝向主板电源接口位置,若插反,系统无法工作,而且还可能损坏部件。
以上就是小编给大家带来的主板诊断卡怎么用?主板诊断卡使用步骤介绍的全部内容了,希望大家喜欢,祝大家生活愉快!更多实用攻略,更多最新消息请继续关注JB51!