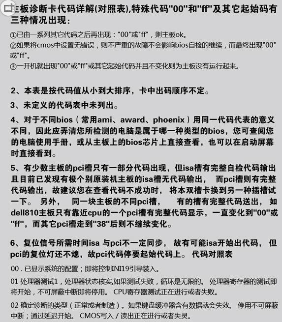
主板诊断卡代码的详细含义
主板诊断卡代码的详细含义
大家可能搞不懂主板诊断卡代码是什么意思?您可以通过使用主板诊断卡检测出来的代码,对应以下对照表找到相应的代码含义以及解决方法。快来看看代码含义对应故障维修介绍吧。
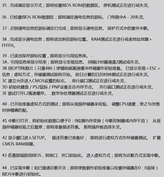
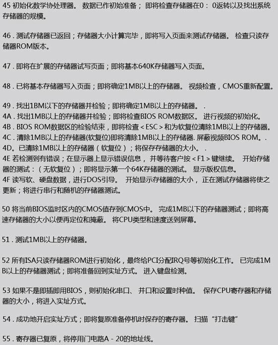
特殊代码“00”和“ff”及其他其实代码有三种含义,如下:








以上就是小编给大家带来的主板诊断卡代码是什么意思?代码含义对应故障维修介绍的全部内容了,希望大家喜欢,祝大家生活愉快!更多实用攻略,更多最新消息请继续关注JB51!