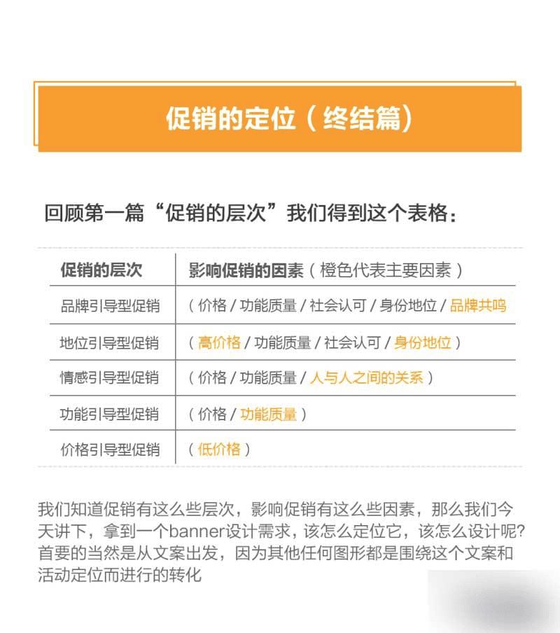
如何定位电商banner图设计的促销? 来源:www.45fan.com 2015-09-20 18:56:27 如何定位电商banner图设计的促销? 谢谢大家一直以来的支持,我们今天来谈下电商设计中促销的定位,这是紧接着上一篇文章"促销的层次"来说的,了解了定位我们才好找到设计方向嘛,欢迎互相交流,这里是我个人的一些观点和总结,欢迎大家补充和指正,恩就是这样啦 推荐阅读 Banner设计的技巧在哪? 电商刷单金额过亿:刷单,淘宝店主也很无 手绘元素在电商BANNER的运用有哪些? 如何修改和分享04-banner案例? 如何能够成为电商设计师? 淘宝服装店促销广告词集锦介绍 怎么样进行超市促销策划? 怎么样辨别一个Banner的好坏? 设计横幅的规则步骤介绍 写促销活动策划书的格式及注意要点