如何使用blender制作音乐频谱动画效果?
如何使用blender制作音乐频谱动画效果?
播放音乐的时候通常都有音乐频谱这种显示效果,该怎么制作立体的音乐频谱动画呢?下面我们就来看看详细的教程。
	
1、打开blender创建一个立方体。
	
2、n键打开右边的面板,位移中Z设置为1。
	
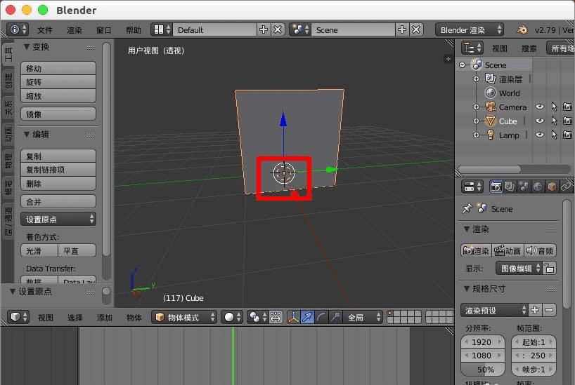
3、保持游标是在中心位置立方体的底部,然后我们shift+ctrl+alt+c选择 原点->3D游标,让原点到立方体的底部中心位置。
	
	
4、接着缩放立方体的比例,根据自己的需要设置。
	
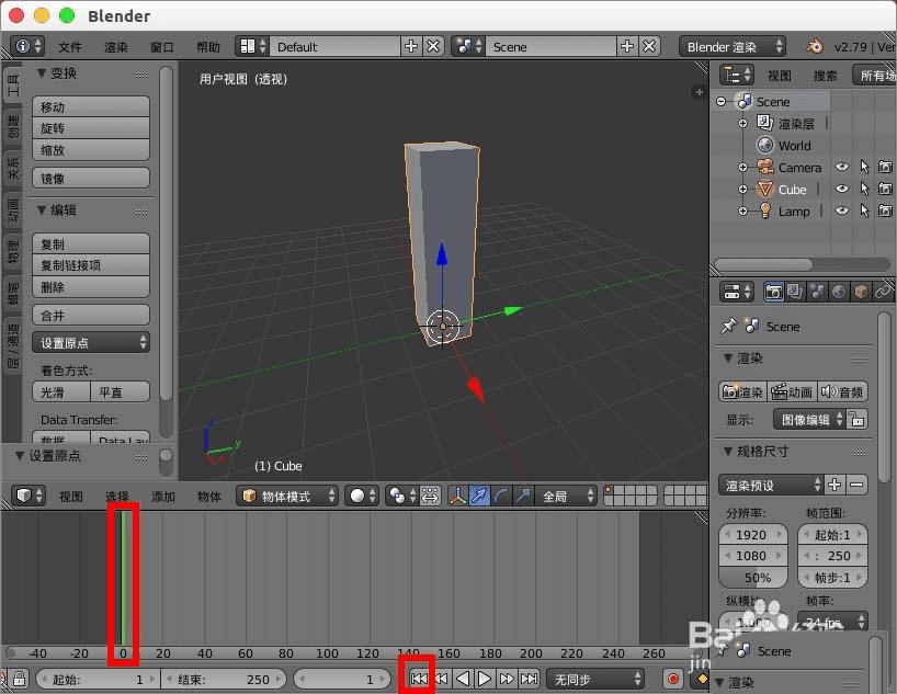
5、然后点选底部的左边的双箭头,让时间轴移动到开始的位置。
	
6、接着 I 键选择缩放增量关键郑
	
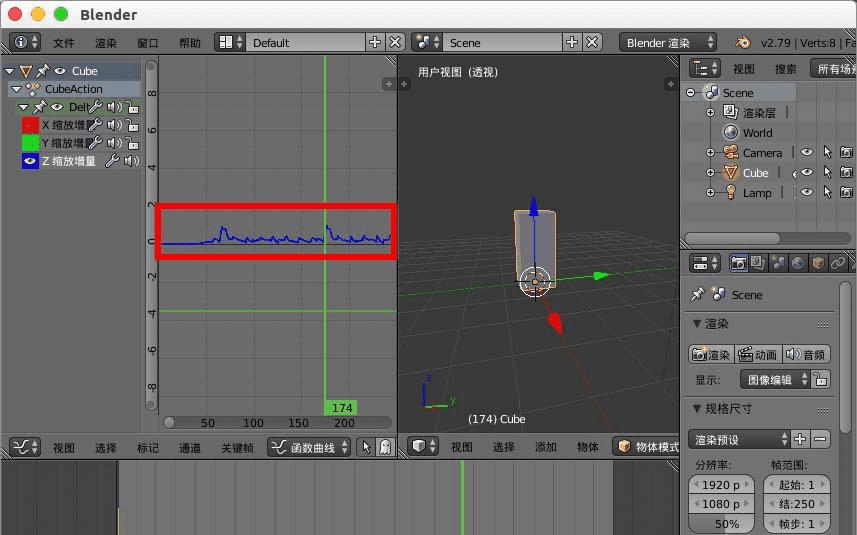
7、切换到 曲线编辑器 点击关闭XY前面的小眼睛图标。
	
8、选择 Z缩放增量 底部菜单 关键帧--将声音烘焙成函数曲线。
	
9、选择我们的音乐文件,然后左边设置最低频率0,最高频率300,最后点选右上角的 将声音烘焙成函数曲线 开始生成。
	
10、现在我们发现动画曲线已经生成了,移动底部的时间轴可以查看到立方体频谱动画的效果。
	
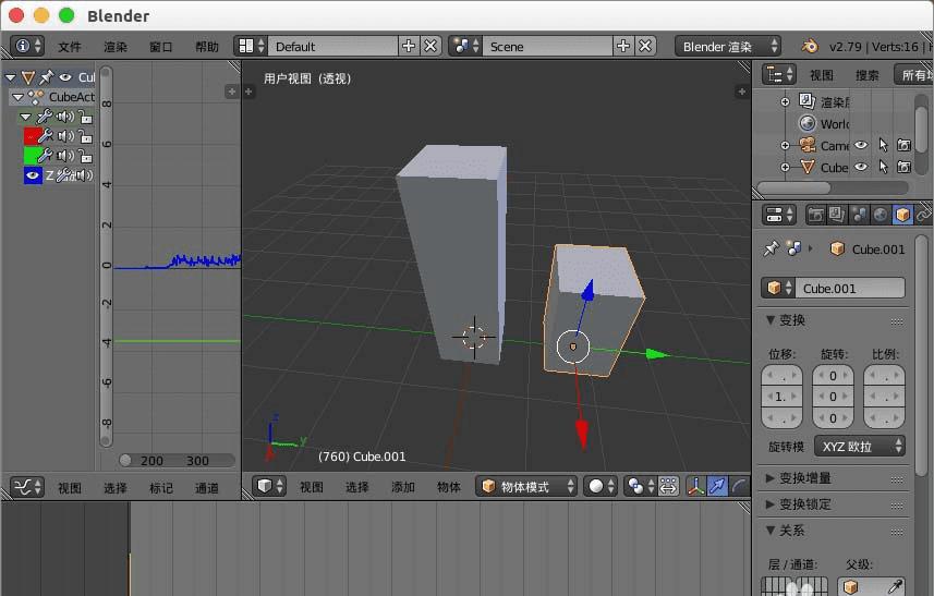
11、相同的方式我们,我们只需要复制立方体,在生成时候把最低频率最高频率进行修改就会得到不同的动画效果,这样blender的频谱显示动画就完成。
	
	
以上就是blender中生成音乐频谱动画的教程,希望大家喜欢,请继续关注路饭。