使用C4D只渲染线框图的方法
使用C4D只渲染线框图的方法
在一些作品中,某个物体不需要整个的材质,而是只需要线框的形状,那么这样只渲染线框怎么做的呢,我们一起来看看吧!
1、首先,建一个模型,然后给加点分段,以便有线条。

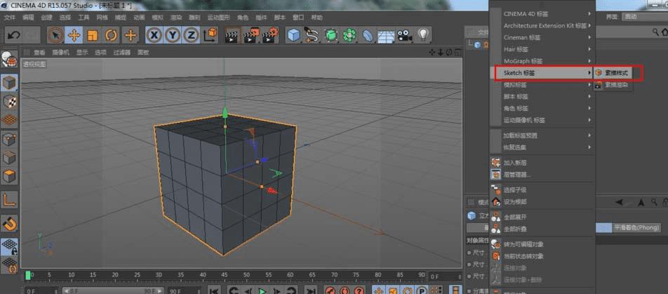
2、然后,给这个物体添加一个素描样式标签,这时材质窗口出现一个材质球。

3、接下来,双击素描材质的材质球,然后修改里面的笔画、颜色、粗细等参数。渲染看一看。



4、当然这不是我们想要的,这样它只有边缘的几条线,然后修改素描样式的其他参数,再渲染看一下。


5、这样有了线框,但是还是会有物体出现,那么我们就得在渲染设置里加一个线描渲染器,然后给一下参数就可以了,这时也可以把素描卡通的勾取消掉了(其实只要用线描渲染器就可以得到这样的效果,只不过素描卡通的可控性更大,可以得到更丰富的,你可以细致的调一下)。


