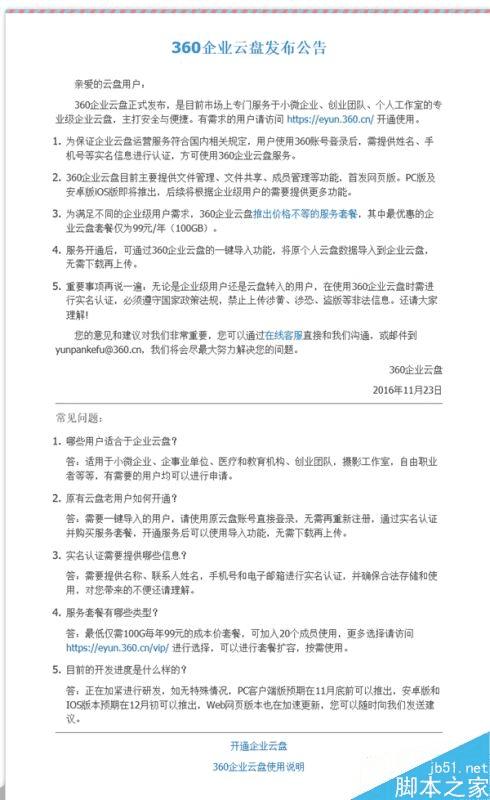
360企业云盘收费标准介绍
360企业云盘收费标准介绍
10月20日,360云盘发布公告称:将停止个人云盘服务、转型企业云服务,在网盘存储、传播内容的合法性和安全性得到彻底解决之前不再考虑恢复。
本以为云盘业务会彻底跟360说再见,但其实在短短一个月之后,360云盘就以另一种方式复活了。
今天,360正式发布了企业云盘,号称是目前市场上专门服务于小微企业、创业团队、个人工作室的专业级企业云盘,主打安全与便捷。
想哟使用360企业云盘,用户使用360账号登录后,需提供姓名、手机号等实名信息进行认证。
功能方面,目前主要提供文件管理、文件共享、成员管理等功能,首发网页版,PC版及安卓版iOS版即将推出。
需要注意的是,360企业云盘为付费业务,其中最优惠的企业云盘套餐仅为99元/年(100GB),最高支持20个用户;最贵的是999元/年(铂金版),空间1TB,最高支持1000个用户。
此外,铂金版用户还支持扩容,价格为200元/100G/年,扩充用户的价格是200元/10个成员/年。
服务开通后,可通过360企业云盘的一键导入功能,将原个人云盘数据导入到企业云盘,无需下载再上传。



