申请微信公众号原创声明邀请的步骤
申请微信公众号原创声明邀请的步骤
我们都知道,现在微信团队向用户主导原创精神,也就是说,用户原创的内容更受微信青睐,更重要的是可以获得一些内测功能,比如,原创声明、页面模板、留言等,那么如何快速获取该邀请呢?
1、首先,细细品读微信团队的要求
“原创”与“原创”是不一样的。怎么解释呢,就是你不要从“原创”这两个字的字面意义上去理解“原创声明”功能,所以说,“原创”≠“原创声明”。那么,要从哪个角度去理解“原创声明”功能呢?我的看法是,要从公众号运营者与微信生态的关系上去理解原创声明。同样,能否在今日头条上获得“原创标签”也要从头条号与字节跳动方利益的关系上去理解原创声明。

2、其次,扩展开来说
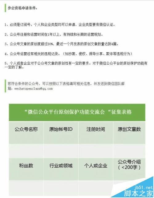
➀注册时长方面:需要已运营了一定的时间,因为微信团队需要时间去评判发布的内容是否高质量,是否属于原创;
➁有一定活跃度:运营者需要在微信公众平台上保持一定的活跃度;
➂原创文章数量足够:原创文章需要一定的数量,要有持续的输出;
➃原创度:原创的程度,微信系统会比对平台上所有历史、现在创造的文章,看看是否原创;
➄无抄袭等违规历史:不能有抄袭等违规历史,这个非常重要。“有很多申请原创保护的帐号,尽管现在在创作一些内容,但以前有抄袭历史,我们也会重视”;
➅遵守原创规则。




3、满足以上条件的话,不久你就能收到邀请了,然后按要求操作就行了。祝愿大家早日获得原创邀请。