解决瓦尔莎拉地图任务线断了的方法技巧
解决瓦尔莎拉地图任务线断了的方法技巧
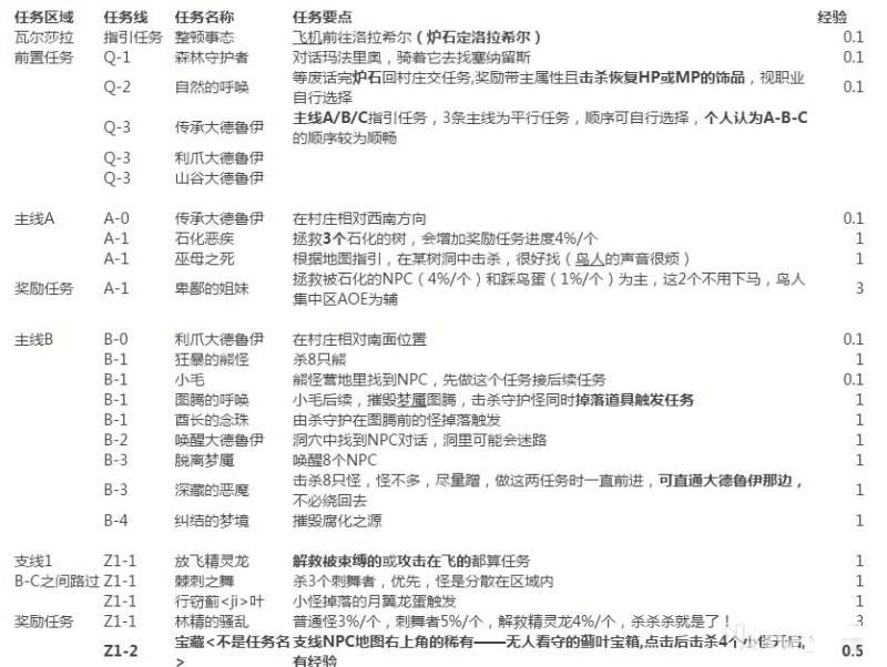
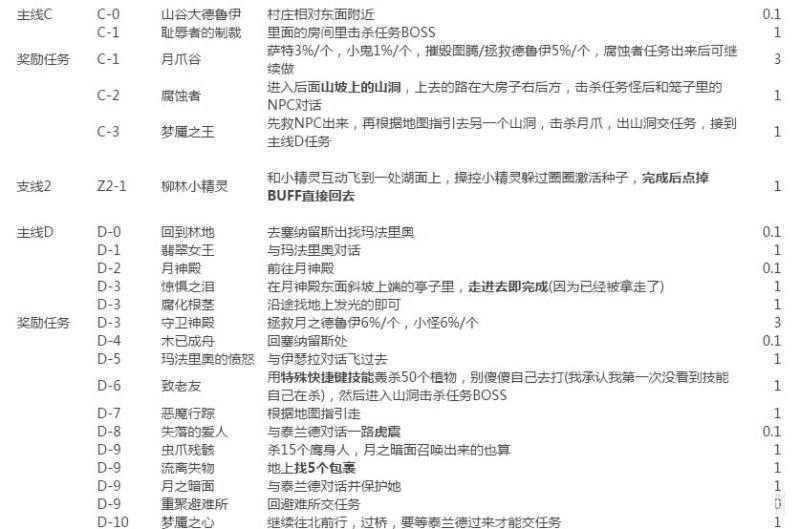
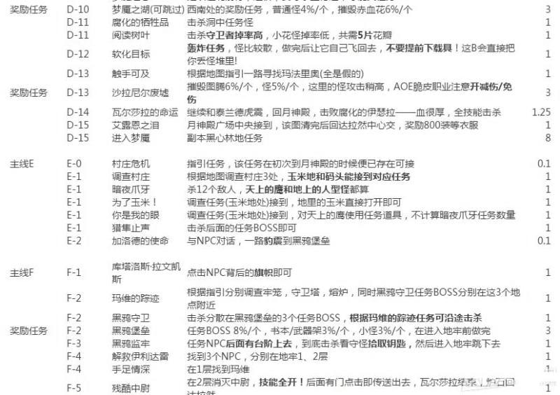
瓦尔莎拉地图任务线断了怎么办?7.0版本开放之后,许多玩家都在抱怨新地图任务怎么做啊,瓦尔沙拉某某NPC在哪里啊,小编特地为大家伙儿准备了一份瓦尔沙拉地图任务做法汇总,希望能帮助到大家。

任务顺序:
A-B-Z1-C-D-E-F,其中Z2单独任务可在C




以上就是小编为大家带来的瓦尔莎拉地图任务线断了怎么办_魔兽瓦尔莎拉地图任务必看攻略的全部内容了,希望大家喜欢哦~
如果大家想了解更多游戏活动与游戏攻略,请持续关注本站,本站小编将在第一时间为大家带来最好看、最好玩、最新鲜的游戏资讯。更多精彩内容,尽在路饭游戏频道!