梦幻西游2新出的神器任务有哪些?
梦幻西游2新出的神器任务有哪些?
今天小编给大家带来的是关于梦幻西游2新出的神器任务 转魔灭噬魂齿详细介绍,小伙伴们一起来看一看吧。
背景介绍
黄帝蚩尤大战过后,人仙魔死伤无数,天空终日阴云密布,大地血流成河,生灵涂炭,怨魂终日徘徊哀嚎,三界一片死寂,眼见于此,黄帝与众古神忧心如焚,决意尽全力净化充斥三界的杀意和怨气,超度战争中死去的生灵。
于是女娲、伏羲、颛顼、祝融、禺强、黄帝、炎帝、陆吾、英招、离珠、风后、应龙、句芒、女魃、帝喾十五神相约前往不周山,用自己一件随身物件吸收神山仙气,作为祭物进行祝祷祭祀,然后前往五大神州净化天地。十五神祇数年不眠不休进行祝祷,天空终于重现晴日,世间恢复原样,疲倦的神袛功德完满,作为祭物的随身物件留在五大洲后离开。
这十五件祭物曾在不周山接受仙气沐浴,加上常年陪伴神灵,灵气渐生,被三界人们奉为“神器”,小心供奉。随年月更替,十五宝器被所有者辗转更替,最终为三界最强的十五个门派所保存。
话说蚩尤旧部一直贼心不死,誓要搞乱世间伺机再起,十五神器能够化解妖邪之气被他们视为眼中钉,但是妖邪无法接近神器,于是三界渐渐流传奇怪的谣言:“收集齐全十五宝器者,能完成自己的一个心愿。” 谣言越传越盛,人们开始抢夺神器的明争暗斗。十五门派始终坚持着保护神器,但是蚩尤旧部从中作梗,本来团结一心的十五门派因为某些弟子的叛变渐渐分裂,神器在数不清的杀戮打斗中失去了净化的光芒,随年月流逝,或许被销毁,或许被埋藏,十五神器的下落无人得知,逐渐成为一个传说。
时至今日,唐太宗从古籍中得知神器的一些传说,深感不安,若不能确定十五神器的最终下落,动乱必将再起;唯一清楚宝器作用的如来佛,感叹世人愚昧杀戮太多,唐僧尚未取得真经,便欲先借宝器的力量净化世人之心;因蚩尤动乱,孤魂野鬼趁机作乱让地府众人头痛不已,恨不得赶快找到镇压之物。于是三者联手,召集十五门派门下顶级高手,展开寻找神器之旅,没想到此番寻找竟牵引出一段段尘封的故事……
任务设置
领取条件
1. 领取等级:飞升。
2. 领取时消耗50点善恶点。
3. 必须五人组队领取,且每一个环节必须有3个领取任务的玩家参与才能通过。
时间设置
1.每天8:00-24:00开放任务领取
2.任务中的每个环节有60分钟时间限制。
3.每天的1:00会清空前一日任务,任务无法继续完成。
4.每周一刷新任务类型。
任务奖励
完成任务除了获得经验、金钱奖励,还能获得神器任务积分,积分能换取丰富奖励。(包括高等级装备制造指南书、铁,高级魔兽要决等)。挑战的任务星级越高,获得的奖励和积分也越高。
此外,成功完成任务时, 每名玩家有一定几率获得道具“法宝任务书”,使用后可以领取到该人物等级可以使用却尚未获得的法宝任务。
其他说明
1.神器任务·起和神器任务·转不可以同时领取,完成一个后可以领取另外一个,两个任务每天均只可以领取以及成功完成一次。
2.神器任务·转中,若战斗失败,可重新挑战。
3.除必死剧情外,战斗死亡按正常死亡计算。
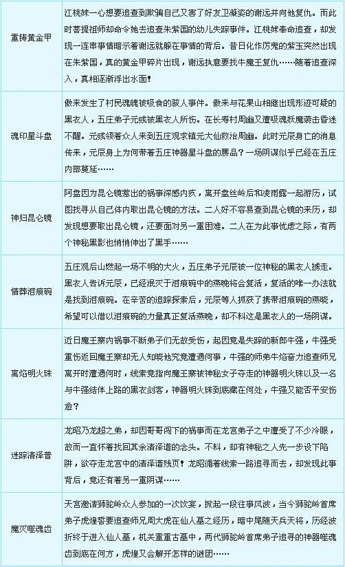
神器任务·转

以上是小编为大家整理的梦幻西游2的具体内容,你的耐心观看就是对小编最大的支持。如果大家想了解更多游戏活动与游戏攻略,请持续关注本站。更多精彩内容,尽在路饭游戏频道!