怎么样实现scrapy_redis爬虫分布式爬取功能?
怎么样实现scrapy_redis爬虫分布式爬取功能?
Scrapy
Scrapy是一个比较好用的Python爬虫框架,你只需要编写几个组件就可以实现网页数据的爬龋但是当我们要爬取的页面非常多的时候,单个主机的处理能力就不能满足我们的需求了(无论是处理速度还是网络请求的并发数),这时候分布式爬虫的优势就显现出来。
而Scrapy-Redis则是一个基于Redis的Scrapy分布式组件。它利用Redis对用于爬取的请求(Requests)进行存储和调度(Schedule),并对爬取产生的项目(items)存储以供后续处理使用。scrapy-redi重写了scrapy一些比较关键的代码,将scrapy变成一个可以在多个主机上同时运行的分布式爬虫。
原生的Scrapy的架构是这样子的:

加上了Scrapy-Redis之后的架构变成了:

scrapy-redis的官方文档写的比较简洁,没有提及其运行原理,所以如果想全面的理解分布式爬虫的运行原理,还是得看scrapy-redis的源代码才行,不过scrapy-redis的源代码很少,也比较好懂,很快就能看完。
scrapy-redis工程的主体还是是redis和scrapy两个库,工程本身实现的东西不是很多,这个工程就像胶水一样,把这两个插件粘结了起来。
scrapy-redis提供了哪些组件?
scrapy-redis所实现的两种分布式:爬虫分布式以及item处理分布式。分别是由模块scheduler和模块pipelines实现。
connection.py
负责根据setting中配置实例化redis连接。被dupefilter和scheduler调用,总之涉及到redis存取的都要使用到这个模块。
import redis
import six
from scrapy.utils.misc import load_object
DEFAULT_REDIS_CLS = redis.StrictRedis
# Sane connection defaults.
DEFAULT_PARAMS = {
'socket_timeout': 30,
'socket_connect_timeout': 30,
'retry_on_timeout': True,
}
# Shortcut maps 'setting name' -> 'parmater name'.
SETTINGS_PARAMS_MAP = {
'REDIS_URL': 'url',
'REDIS_HOST': 'host',
'REDIS_PORT': 'port',
}
def get_redis_from_settings(settings):
"""Returns a redis client instance from given Scrapy settings object.
This function uses ``get_client`` to instantiate the client and uses
``DEFAULT_PARAMS`` global as defaults values for the parameters. You can
override them using the ``REDIS_PARAMS`` setting.
Parameters
----------
settings : Settings
A scrapy settings object. See the supported settings below.
Returns
-------
server
Redis client instance.
Other Parameters
----------------
REDIS_URL : str, optional
Server connection URL.
REDIS_HOST : str, optional
Server host.
REDIS_PORT : str, optional
Server port.
REDIS_PARAMS : dict, optional
Additional client parameters.
"""
params = DEFAULT_PARAMS.copy()
params.update(settings.getdict('REDIS_PARAMS'))
# XXX: Deprecate REDIS_* settings.
for source, dest in SETTINGS_PARAMS_MAP.items():
val = settings.get(source)
if val:
params[dest] = val
# Allow ``redis_cls`` to be a path to a class.
if isinstance(params.get('redis_cls'), six.string_types):
params['redis_cls'] = load_object(params['redis_cls'])
return get_redis(**params)
# Backwards compatible alias.
from_settings = get_redis_from_settings
def get_redis(**kwargs):
"""Returns a redis client instance.
Parameters
----------
redis_cls : class, optional
Defaults to ``redis.StrictRedis``.
url : str, optional
If given, ``redis_cls.from_url`` is used to instantiate the class.
**kwargs
Extra parameters to be passed to the ``redis_cls`` class.
Returns
-------
server
Redis client instance.
"""
redis_cls = kwargs.pop('redis_cls', DEFAULT_REDIS_CLS)
url = kwargs.pop('url', None)
if url:
return redis_cls.from_url(url, **kwargs)
else:
return redis_cls(**kwargs)
connect文件引入了redis模块,这个是redis-python库的接口,用于通过python访问redis数据库,可见,这个文件主要是实现连接redis数据库的功能(返回的是redis库的Redis对象或者StrictRedis对象,这俩都是可以直接用来进行数据操作的对象)。这些连接接口在其他文件中经常被用到。其中,我们可以看到,要想连接到redis数据库,和其他数据库差不多,需要一个ip地址、端口号、用户名密码(可选)和一个整形的数据库编号,同时我们还可以在scrapy工程的setting文件中配置套接字的超时时间、等待时间等。
dupefilter.py
负责执行requst的去重,实现的很有技巧性,使用redis的set数据结构。但是注意scheduler并不使用其中用于在这个模块中实现的dupefilter键做request的调度,而是使用queue.py模块中实现的queue。当request不重复时,将其存入到queue中,调度时将其弹出。
import logging
import time
from scrapy.dupefilters import BaseDupeFilter
from scrapy.utils.request import request_fingerprint
from .connection import get_redis_from_settings
DEFAULT_DUPEFILTER_KEY = "dupefilter:%(timestamp)s"
logger = logging.getLogger(__name__)
# TODO: Rename class to RedisDupeFilter.
class RFPDupeFilter(BaseDupeFilter):
"""Redis-based request duplicates filter.
This class can also be used with default Scrapy's scheduler.
"""
logger = logger
def __init__(self, server, key, debug=False):
"""Initialize the duplicates filter.
Parameters
----------
server : redis.StrictRedis
The redis server instance.
key : str
Redis key Where to store fingerprints.
debug : bool, optional
Whether to log filtered requests.
"""
self.server = server
self.key = key
self.debug = debug
self.logdupes = True
@classmethod
def from_settings(cls, settings):
"""Returns an instance from given settings.
This uses by default the key ``dupefilter:<timestamp>``. When using the
``scrapy_redis.scheduler.Scheduler`` class, this method is not used as
it needs to pass the spider name in the key.
Parameters
----------
settings : scrapy.settings.Settings
Returns
-------
RFPDupeFilter
A RFPDupeFilter instance.
"""
server = get_redis_from_settings(settings)
# XXX: This creates one-time key. needed to support to use this
# class as standalone dupefilter with scrapy's default scheduler
# if scrapy passes spider on open() method this wouldn't be needed
# TODO: Use SCRAPY_JOB env as default and fallback to timestamp.
key = DEFAULT_DUPEFILTER_KEY % {'timestamp': int(time.time())}
debug = settings.getbool('DUPEFILTER_DEBUG')
return cls(server, key=key, debug=debug)
@classmethod
def from_crawler(cls, crawler):
"""Returns instance from crawler.
Parameters
----------
crawler : scrapy.crawler.Crawler
Returns
-------
RFPDupeFilter
Instance of RFPDupeFilter.
"""
return cls.from_settings(crawler.settings)
def request_seen(self, request):
"""Returns True if request was already seen.
Parameters
----------
request : scrapy.http.Request
Returns
-------
bool
"""
fp = self.request_fingerprint(request)
# This returns the number of values added, zero if already exists.
added = self.server.sadd(self.key, fp)
return added == 0
def request_fingerprint(self, request):
"""Returns a fingerprint for a given request.
Parameters
----------
request : scrapy.http.Request
Returns
-------
str
"""
return request_fingerprint(request)
def close(self, reason=''):
"""Delete data on close. Called by Scrapy's scheduler.
Parameters
----------
reason : str, optional
"""
self.clear()
def clear(self):
"""Clears fingerprints data."""
self.server.delete(self.key)
def log(self, request, spider):
"""Logs given request.
Parameters
----------
request : scrapy.http.Request
spider : scrapy.spiders.Spider
"""
if self.debug:
msg = "Filtered duplicate request: %(request)s"
self.logger.debug(msg, {'request': request}, extra={'spider': spider})
elif self.logdupes:
msg = ("Filtered duplicate request %(request)s"
" - no more duplicates will be shown"
" (see DUPEFILTER_DEBUG to show all duplicates)")
msg = "Filtered duplicate request: %(request)s"
self.logger.debug(msg, {'request': request}, extra={'spider': spider})
self.logdupes = False
这个文件看起来比较复杂,重写了scrapy本身已经实现的request判重功能。因为本身scrapy单机跑的话,只需要读取内存中的request队列或者持久化的request队列(scrapy默认的持久化似乎是json格式的文件,不是数据库)就能判断这次要发出的request url是否已经请求过或者正在调度(本地读就行了)。而分布式跑的话,就需要各个主机上的scheduler都连接同一个数据库的同一个request池来判断这次的请求是否是重复的了。
在这个文件中,通过继承BaseDupeFilter重写他的方法,实现了基于redis的判重。根据源代码来看,scrapy-redis使用了scrapy本身的一个fingerprint接request_fingerprint,这个接口很有趣,根据scrapy文档所说,他通过hash来判断两个url是否相同(相同的url会生成相同的hash结果),但是当两个url的地址相同,get型参数相同但是顺序不同时,也会生成相同的hash结果(这个真的比较神奇。。。)所以scrapy-redis依旧使用url的fingerprint来判断request请求是否已经出现过。这个类通过连接redis,使用一个key来向redis的一个set中插入fingerprint(这个key对于同一种spider是相同的,redis是一个key-value的数据库,如果key是相同的,访问到的值就是相同的,这里使用spider名字+DupeFilter的key就是为了在不同主机上的不同爬虫实例,只要属于同一种spider,就会访问到同一个set,而这个set就是他们的url判重池),如果返回值为0,说明该set中该fingerprint已经存在(因为集合是没有重复值的),则返回False,如果返回值为1,说明添加了一个fingerprint到set中,则说明这个request没有重复,于是返回True,还顺便把新fingerprint加入到数据库中了。 DupeFilter判重会在scheduler类中用到,每一个request在进入调度之前都要进行判重,如果重复就不需要参加调度,直接舍弃就好了,不然就是白白浪费资源。
queue.py
其作用如dupefilter.py所述,但是这里实现了三种方式的queue:FIFO的SpiderQueue,SpiderPriorityQueue,以及LIFI的SpiderStack。默认使用的是第二种,这也就是出现之前文章中所分析情况的原因(链接)。
from scrapy.utils.reqser import request_to_dict, request_from_dict
from . import picklecompat
class Base(object):
"""Per-spider queue/stack base class"""
def __init__(self, server, spider, key, serializer=None):
"""Initialize per-spider redis queue.
Parameters:
server -- redis connection
spider -- spider instance
key -- key for this queue (e.g. "%(spider)s:queue")
"""
if serializer is None:
# Backward compatibility.
# TODO: deprecate pickle.
serializer = picklecompat
if not hasattr(serializer, 'loads'):
raise TypeError("serializer does not implement 'loads' function: %r"
% serializer)
if not hasattr(serializer, 'dumps'):
raise TypeError("serializer '%s' does not implement 'dumps' function: %r"
% serializer)
self.server = server
self.spider = spider
self.key = key % {'spider': spider.name}
self.serializer = serializer
def _encode_request(self, request):
"""Encode a request object"""
obj = request_to_dict(request, self.spider)
return self.serializer.dumps(obj)
def _decode_request(self, encoded_request):
"""Decode an request previously encoded"""
obj = self.serializer.loads(encoded_request)
return request_from_dict(obj, self.spider)
def __len__(self):
"""Return the length of the queue"""
raise NotImplementedError
def push(self, request):
"""Push a request"""
raise NotImplementedError
def pop(self, timeout=0):
"""Pop a request"""
raise NotImplementedError
def clear(self):
"""Clear queue/stack"""
self.server.delete(self.key)
class SpiderQueue(Base):
"""Per-spider FIFO queue"""
def __len__(self):
"""Return the length of the queue"""
return self.server.llen(self.key)
def push(self, request):
"""Push a request"""
self.server.lpush(self.key, self._encode_request(request))
def pop(self, timeout=0):
"""Pop a request"""
if timeout > 0:
data = self.server.brpop(self.key, timeout)
if isinstance(data, tuple):
data = data[1]
else:
data = self.server.rpop(self.key)
if data:
return self._decode_request(data)
class SpiderPriorityQueue(Base):
"""Per-spider priority queue abstraction using redis' sorted set"""
def __len__(self):
"""Return the length of the queue"""
return self.server.zcard(self.key)
def push(self, request):
"""Push a request"""
data = self._encode_request(request)
score = -request.priority
# We don't use zadd method as the order of arguments change depending on
# whether the class is Redis or StrictRedis, and the option of using
# kwargs only accepts strings, not bytes.
self.server.execute_command('ZADD', self.key, score, data)
def pop(self, timeout=0):
"""
Pop a request
timeout not support in this queue class
"""
# use atomic range/remove using multi/exec
pipe = self.server.pipeline()
pipe.multi()
pipe.zrange(self.key, 0, 0).zremrangebyrank(self.key, 0, 0)
results, count = pipe.execute()
if results:
return self._decode_request(results[0])
class SpiderStack(Base):
"""Per-spider stack"""
def __len__(self):
"""Return the length of the stack"""
return self.server.llen(self.key)
def push(self, request):
"""Push a request"""
self.server.lpush(self.key, self._encode_request(request))
def pop(self, timeout=0):
"""Pop a request"""
if timeout > 0:
data = self.server.blpop(self.key, timeout)
if isinstance(data, tuple):
data = data[1]
else:
data = self.server.lpop(self.key)
if data:
return self._decode_request(data)
__all__ = ['SpiderQueue', 'SpiderPriorityQueue', 'SpiderStack']
该文件实现了几个容器类,可以看这些容器和redis交互频繁,同时使用了我们上边picklecompat中定义的serializer。这个文件实现的几个容器大体相同,只不过一个是队列,一个是栈,一个是优先级队列,这三个容器到时候会被scheduler对象实例化,来实现request的调度。比如我们使用SpiderQueue最为调度队列的类型,到时候request的调度方法就是先进先出,而实用SpiderStack就是先进后出了。
我们可以仔细看看SpiderQueue的实现,他的push函数就和其他容器的一样,只不过push进去的request请求先被scrapy的接口request_to_dict变成了一个dict对象(因为request对象实在是比较复杂,有方法有属性不好串行化),之后使用picklecompat中的serializer串行化为字符串,然后使用一个特定的key存入redis中(该key在同一种spider中是相同的)。而调用pop时,其实就是从redis用那个特定的key去读其值(一个list),从list中读取最早进去的那个,于是就先进先出了。
这些容器类都会作为scheduler调度request的容器,scheduler在每个主机上都会实例化一个,并且和spider一一对应,所以分布式运行时会有一个spider的多个实例和一个scheduler的多个实例存在于不同的主机上,但是,因为scheduler都是用相同的容器,而这些容器都连接同一个redis服务器,又都使用spider名加queue来作为key读写数据,所以不同主机上的不同爬虫实例公用一个request调度池,实现了分布式爬虫之间的统一调度。
picklecompat.py
"""A pickle wrapper module with protocol=-1 by default.""" try: import cPickle as pickle # PY2 except ImportError: import pickle def loads(s): return pickle.loads(s) def dumps(obj): return pickle.dumps(obj, protocol=-1)
这里实现了loads和dumps两个函数,其实就是实现了一个serializer,因为redis数据库不能存储复杂对象(value部分只能是字符串,字符串列表,字符串集合和hash,key部分只能是字符串),所以我们存啥都要先串行化成文本才行。这里使用的就是python的pickle模块,一个兼容py2和py3的串行化工具。这个serializer主要用于一会的scheduler存reuqest对象,至于为什么不实用json格式,我也不是很懂,item pipeline的串行化默认用的就是json。
pipelines.py
这是是用来实现分布式处理的作用。它将Item存储在redis中以实现分布式处理。另外可以发现,同样是编写pipelines,在这里的编码实现不同于文章中所分析的情况,由于在这里需要读取配置,所以就用到了from_crawler()函数。
from scrapy.utils.misc import load_object
from scrapy.utils.serialize import ScrapyJSONEncoder
from twisted.internet.threads import deferToThread
from . import connection
default_serialize = ScrapyJSONEncoder().encode
class RedisPipeline(object):
"""Pushes serialized item into a redis list/queue"""
def __init__(self, server,
key='%(spider)s:items',
serialize_func=default_serialize):
self.server = server
self.key = key
self.serialize = serialize_func
@classmethod
def from_settings(cls, settings):
params = {
'server': connection.from_settings(settings),
}
if settings.get('REDIS_ITEMS_KEY'):
params['key'] = settings['REDIS_ITEMS_KEY']
if settings.get('REDIS_ITEMS_SERIALIZER'):
params['serialize_func'] = load_object(
settings['REDIS_ITEMS_SERIALIZER']
)
return cls(**params)
@classmethod
def from_crawler(cls, crawler):
return cls.from_settings(crawler.settings)
def process_item(self, item, spider):
return deferToThread(self._process_item, item, spider)
def _process_item(self, item, spider):
key = self.item_key(item, spider)
data = self.serialize(item)
self.server.rpush(key, data)
return item
def item_key(self, item, spider):
"""Returns redis key based on given spider.
Override this function to use a different key depending on the item
and/or spider.
"""
return self.key % {'spider': spider.name}
pipeline文件实现了一个item pipieline类,和scrapy的item pipeline是同一个对象,通过从settings中拿到我们配置的REDIS_ITEMS_KEY作为key,把item串行化之后存入redis数据库对应的value中(这个value可以看出出是个list,我们的每个item是这个list中的一个结点),这个pipeline把提取出的item存起来,主要是为了方便我们延后处理数据。
scheduler.py
此扩展是对scrapy中自带的scheduler的替代(在settings的SCHEDULER变量中指出),正是利用此扩展实现crawler的分布式调度。其利用的数据结构来自于queue中实现的数据结构。
scrapy-redis所实现的两种分布式:爬虫分布式以及item处理分布式就是由模块scheduler和模块pipelines实现。上述其它模块作为为二者辅助的功能模块。
import importlib
import six
from scrapy.utils.misc import load_object
from . import connection
# TODO: add SCRAPY_JOB support.
class Scheduler(object):
"""Redis-based scheduler"""
def __init__(self, server,
persist=False,
flush_on_start=False,
queue_key='%(spider)s:requests',
queue_cls='scrapy_redis.queue.SpiderPriorityQueue',
dupefilter_key='%(spider)s:dupefilter',
dupefilter_cls='scrapy_redis.dupefilter.RFPDupeFilter',
idle_before_close=0,
serializer=None):
"""Initialize scheduler.
Parameters
----------
server : Redis
The redis server instance.
persist : bool
Whether to flush requests when closing. Default is False.
flush_on_start : bool
Whether to flush requests on start. Default is False.
queue_key : str
Requests queue key.
queue_cls : str
Importable path to the queue class.
dupefilter_key : str
Duplicates filter key.
dupefilter_cls : str
Importable path to the dupefilter class.
idle_before_close : int
Timeout before giving up.
"""
if idle_before_close < 0:
raise TypeError("idle_before_close cannot be negative")
self.server = server
self.persist = persist
self.flush_on_start = flush_on_start
self.queue_key = queue_key
self.queue_cls = queue_cls
self.dupefilter_cls = dupefilter_cls
self.dupefilter_key = dupefilter_key
self.idle_before_close = idle_before_close
self.serializer = serializer
self.stats = None
def __len__(self):
return len(self.queue)
@classmethod
def from_settings(cls, settings):
kwargs = {
'persist': settings.getbool('SCHEDULER_PERSIST'),
'flush_on_start': settings.getbool('SCHEDULER_FLUSH_ON_START'),
'idle_before_close': settings.getint('SCHEDULER_IDLE_BEFORE_CLOSE'),
}
# If these values are missing, it means we want to use the defaults.
optional = {
# TODO: Use custom prefixes for this settings to note that are
# specific to scrapy-redis.
'queue_key': 'SCHEDULER_QUEUE_KEY',
'queue_cls': 'SCHEDULER_QUEUE_CLASS',
'dupefilter_key': 'SCHEDULER_DUPEFILTER_KEY',
# We use the default setting name to keep compatibility.
'dupefilter_cls': 'DUPEFILTER_CLASS',
'serializer': 'SCHEDULER_SERIALIZER',
}
for name, setting_name in optional.items():
val = settings.get(setting_name)
if val:
kwargs[name] = val
# Support serializer as a path to a module.
if isinstance(kwargs.get('serializer'), six.string_types):
kwargs['serializer'] = importlib.import_module(kwargs['serializer'])
server = connection.from_settings(settings)
# Ensure the connection is working.
server.ping()
return cls(server=server, **kwargs)
@classmethod
def from_crawler(cls, crawler):
instance = cls.from_settings(crawler.settings)
# FIXME: for now, stats are only supported from this constructor
instance.stats = crawler.stats
return instance
def open(self, spider):
self.spider = spider
try:
self.queue = load_object(self.queue_cls)(
server=self.server,
spider=spider,
key=self.queue_key % {'spider': spider.name},
serializer=self.serializer,
)
except TypeError as e:
raise ValueError("Failed to instantiate queue class '%s': %s",
self.queue_cls, e)
try:
self.df = load_object(self.dupefilter_cls)(
server=self.server,
key=self.dupefilter_key % {'spider': spider.name},
debug=spider.settings.getbool('DUPEFILTER_DEBUG'),
)
except TypeError as e:
raise ValueError("Failed to instantiate dupefilter class '%s': %s",
self.dupefilter_cls, e)
if self.flush_on_start:
self.flush()
# notice if there are requests already in the queue to resume the crawl
if len(self.queue):
spider.log("Resuming crawl (%d requests scheduled)" % len(self.queue))
def close(self, reason):
if not self.persist:
self.flush()
def flush(self):
self.df.clear()
self.queue.clear()
def enqueue_request(self, request):
if not request.dont_filter and self.df.request_seen(request):
self.df.log(request, self.spider)
return False
if self.stats:
self.stats.inc_value('scheduler/enqueued/redis', spider=self.spider)
self.queue.push(request)
return True
def next_request(self):
block_pop_timeout = self.idle_before_close
request = self.queue.pop(block_pop_timeout)
if request and self.stats:
self.stats.inc_value('scheduler/dequeued/redis', spider=self.spider)
return request
def has_pending_requests(self):
return len(self) > 0
这个文件重写了scheduler类,用来代替scrapy.core.scheduler的原有调度器。其实对原有调度器的逻辑没有很大的改变,主要是使用了redis作为数据存储的媒介,以达到各个爬虫之间的统一调度。
scheduler负责调度各个spider的request请求,scheduler初始化时,通过settings文件读取queue和dupefilters的类型(一般就用上边默认的),配置queue和dupefilters使用的key(一般就是spider name加上queue或者dupefilters,这样对于同一种spider的不同实例,就会使用相同的数据块了)。每当一个request要被调度时,enqueue_request被调用,scheduler使用dupefilters来判断这个url是否重复,如果不重复,就添加到queue的容器中(先进先出,先进后出和优先级都可以,可以在settings中配置)。当调度完成时,next_request被调用,scheduler就通过queue容器的接口,取出一个request,把他发送给相应的spider,让spider进行爬取工作。
spider.py
设计的这个spider从redis中读取要爬的url,然后执行爬取,若爬取过程中返回更多的url,那么继续进行直至所有的request完成。之后继续从redis中读取url,循环这个过程。
from scrapy import signals
from scrapy.exceptions import DontCloseSpider
from scrapy.spiders import Spider, CrawlSpider
from . import connection
class RedisMixin(object):
"""Mixin class to implement reading urls from a redis queue."""
redis_key = None # If empty, uses default '<spider>:start_urls'.
# Fetch this amount of start urls when idle.
redis_batch_size = 100
# Redis client instance.
server = None
def start_requests(self):
"""Returns a batch of start requests from redis."""
return self.next_requests()
def setup_redis(self, crawler=None):
"""Setup redis connection and idle signal.
This should be called after the spider has set its crawler object.
"""
if self.server is not None:
return
if crawler is None:
# We allow optional crawler argument to keep backwrads
# compatibility.
# XXX: Raise a deprecation warning.
assert self.crawler, "crawler not set"
crawler = self.crawler
if not self.redis_key:
self.redis_key = '%s:start_urls' % self.name
self.log("Reading URLs from redis key '%s'" % self.redis_key)
self.redis_batch_size = self.settings.getint(
'REDIS_START_URLS_BATCH_SIZE',
self.redis_batch_size,
)
self.server = connection.from_settings(crawler.settings)
# The idle signal is called when the spider has no requests left,
# that's when we will schedule new requests from redis queue
crawler.signals.connect(self.spider_idle, signal=signals.spider_idle)
def next_requests(self):
"""Returns a request to be scheduled or none."""
use_set = self.settings.getbool('REDIS_START_URLS_AS_SET')
fetch_one = self.server.spop if use_set else self.server.lpop
# XXX: Do we need to use a timeout here?
found = 0
while found < self.redis_batch_size:
data = fetch_one(self.redis_key)
if not data:
# Queue empty.
break
yield self.make_request_from_data(data)
found += 1
if found:
self.logger.debug("Read %s requests from '%s'", found, self.redis_key)
def make_request_from_data(self, data):
# By default, data is an URL.
if '://' in data:
return self.make_requests_from_url(data)
else:
self.logger.error("Unexpected URL from '%s': %r", self.redis_key, data)
def schedule_next_requests(self):
"""Schedules a request if available"""
for req in self.next_requests():
self.crawler.engine.crawl(req, spider=self)
def spider_idle(self):
"""Schedules a request if available, otherwise waits."""
# XXX: Handle a sentinel to close the spider.
self.schedule_next_requests()
raise DontCloseSpider
class RedisSpider(RedisMixin, Spider):
"""Spider that reads urls from redis queue when idle."""
@classmethod
def from_crawler(self, crawler):
obj = super(RedisSpider, self).from_crawler(crawler)
obj.setup_redis(crawler)
return obj
class RedisCrawlSpider(RedisMixin, CrawlSpider):
"""Spider that reads urls from redis queue when idle."""
@classmethod
def from_crawler(self, crawler):
obj = super(RedisCrawlSpider, self).from_crawler(crawler)
obj.setup_redis(crawler)
return obj
spider的改动也不是很大,主要是通过connect接口,给spider绑定了spider_idle信号,spider初始化时,通过setup_redis函数初始化好和redis的连接,之后通过next_requests函数从redis中取出strat url,使用的key是settings中
REDIS_START_URLS_AS_SET定义的(注意了这里的初始化url池和我们上边的queue的url池不是一个东西,queue的池是用于调度的,初始化url池是存放入口url的,他们都存在redis中,但是使用不同的key来区分,就当成是不同的表吧),spider使用少量的start url,可以发展出很多新的url,这些url会进入scheduler进行判重和调度。直到spider跑到调度池内没有url的时候,会触发spider_idle信号,从而触发spider的next_requests函数,再次从redis的start url池中读取一些url。
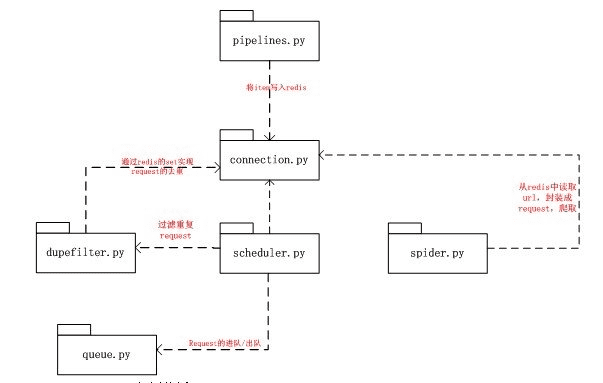
组件之间的关系

最后总结一下scrapy-redis的总体思路:这个工程通过重写scheduler和spider类,实现了调度、spider启动和redis的交互。实现新的dupefilter和queue类,达到了判重和调度容器和redis的交互,因为每个主机上的爬虫进程都访问同一个redis数据库,所以调度和判重都统一进行统一管理,达到了分布式爬虫的目的。
当spider被初始化时,同时会初始化一个对应的scheduler对象,这个调度器对象通过读取settings,配置好自己的调度容器queue和判重工具dupefilter。每当一个spider产出一个request的时候,scrapy内核会把这个reuqest递交给这个spider对应的scheduler对象进行调度,scheduler对象通过访问redis对request进行判重,如果不重复就把他添加进redis中的调度池。当调度条件满足时,scheduler对象就从redis的调度池中取出一个request发送给spider,让他爬龋当spider爬取的所有暂时可用url之后,scheduler发现这个spider对应的redis的调度池空了,于是触发信号spider_idle,spider收到这个信号之后,直接连接redis读取strart url池,拿去新的一批url入口,然后再次重复上边的工作。
为什么要提供这些组件?
我们先从scrapy的“待爬队列”和“Scheduler”入手:玩过爬虫的同学都多多少少有些了解,在爬虫爬取过程当中有一个主要的数据结构是“待爬队列”,以及能够操作这个队列的调度器(也就是Scheduler)。scrapy官方文档对这二者的描述不多,基本上没提。
scrapy使用什么样的数据结构来存放待爬取的request呢?其实没用高大上的数据结构,就是python自带的collection.deque(改造过后的),问题来了,该怎么让两个以上的Spider共用这个deque呢?
scrapy-redis提供了一个解决方法,把deque换成redis数据库,我们从同一个redis服务器存放要爬取的request,这样就能让多个spider去同一个数据库里读取,这样分布式的主要问题就解决了嘛。
{
priority0:队列0
priority1:队列2
priority2:队列2
}
然后根据request中的priority属性,来决定该入哪个队列。而出列时,则按priority较小的优先出列。为了管理这个比较高级的队列字典,Scheduler需要提供一系列的方法。你要是换了redis做队列,这个scrapy下的Scheduler就用不了,所以自己写一个吧。于是就出现了scrapy-redis的专用scheduler。
那么既然使用了redis做主要数据结构,能不能把其他使用自带数据结构关键功能模块也换掉呢? 在我们爬取过程当中,还有一个重要的功能模块,就是request去重。scrapy中是如何实现这个去重功能的呢?用集合~scrapy中把已经发送的request指纹放入到一个集合中,把下一个request的指纹拿到集合中比对,如果该指纹存在于集合中,说明这个request发送过了,如果没有则继续操作。
为了分布式,把这个集合也换掉吧,换了redis,照样也得把去重类给换了。于是就有了scrapy-redis的dupefilter。那么依次类推,接下来的其他组件(Pipeline和Spider),我们也可以轻松的猜到,他们是为什么要被修改呢。
总结
以上就是这篇文章的全部内容了,希望本文的内容对大家的学习或者工作能带来一定的帮助,如果有疑问大家可以留言交流。