Oracle中procedure和function的区别在哪?
Oracle中procedure和function的区别在哪?
Oracle function里面是可以允许有DML语句的,但是不能在查询的时候使用。
我们常用的function如:
select max(a) from table ;
这种调用方式是不能执行带有DML的FUNCTION的。
但是如果不用在SQL里面是可以有的
比如 dbms_output.put_line(func(...));
如果函数里面采用自治事务,是可以有DML 的。
什么是“自治事务”:
自治事务是可以在其他事务中调用的独立事务。
自治事务可以使事务离开调用事务的上下文执行SQL操作、提交或回滚其他操作并返回到调用事务的上下文然后继续调用事务。
自治事务调用后,事务完全与调用它的主事务独立。
不会看到任何主事务尚未提交的改变、不会共享主事务的锁或资源。自治事务的改变在自治事务提交后可以被其他事务可见。
自治事务可以调用其他自治事务,嵌套的层数没有限制。
Oracle FUNCTION与PROCEDURE的最大区别小结
1、标识符不同。函数的标识符为FUNCTION,过程为:PROCEDURE。
2、函数中一般不用变量形参,用函数名直接返回函数值;而过程如有返回值,则必须用变量形参返回。
3、过程无类型,不能给过程名赋值;函数有类型,最终要将函数值传送给函数名。
4、函数在定义时一定要进行函数的类型说明,过程则不进行过程的类型说明。
5、调用方式不同。函数的调用出现在表达式中,过程调用,由独立的过程调用语句来完成。
6、过程一般会被设计成求若干个运算结果,完成一系列的数据处理,或与计算无关的各种操作;而函数往往只为了求得一个函数值
function 可以使用在表达式中 x := func();procedure不能
function 可以做为表达式 select func() from dual;procedure 不能
function 不能BEGIN func();END;;procedure 可以
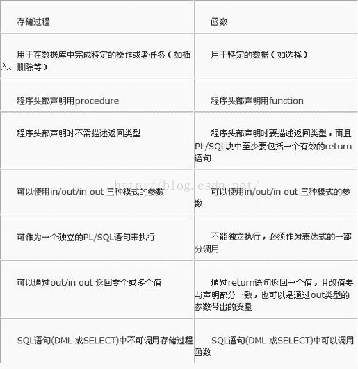
下图说明它们之间的区别:

以上所述是小编给大家介绍的oracle中 procedure(存储过程)和function(函数)本质区别,希望对大家有所帮助,如果大家有任何疑问请给我留言,小编会及时回复大家的。在此也非常感谢大家对路饭网站的支持!