物联网_云计算_互联网+_大数据_移动互联网_智慧城市_2025_工业4_AI_区块链
物联网
The Internet of things
定义
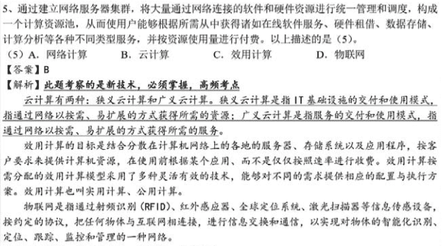
通过 射频识别RFID、红外感应技术、全球定位系统、激光扫描器 等信息传感器设备,按约定的协议,把物和物,人与物进行智能化连接,进行信息交换和通信,以实现智能化识别、定位、跟踪、监控和管理的一种新型网络。
从计算机的协同处理 划分时代
独立计算、 互联网 、物联网时代
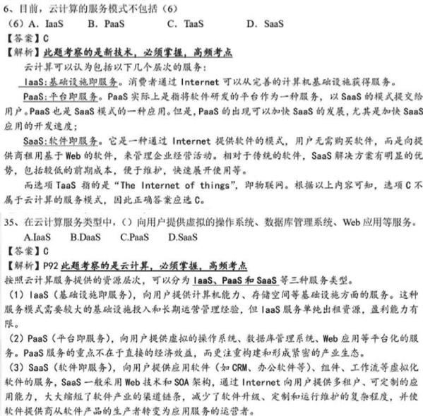
物联网不是一种物理上独立存在的完整网络,而是构架在现有互联网或者下一代公网或专线基础上的联网应用和通信能力,是具有 整合感知识别、传输互联、计算处理 等能力的智能应用
射频识别RFID (电子标签、射频标签)
是物联网最常用的无线通信技术,它通过 无线电信号 识别特定目标并读写相关数据。
一种非接触式的自动识别技术,通过射频信号识别目标对象并获取相关数据。
识别工作无须人工干预,作为条形码的无线版本,
信息采集技术
优点
1.防水、2.防磁、3.耐高温、4.使用寿命长、5.读取距离大、6.标签上数据可以加密、7.存储数据容量更大、8.存储信息更改自如、9.更容易的附着在不同的产品上
可以识别告诉运动物体,并可以同时识别多个标签,操作快捷方便。
短距离射频产品不怕油渍,灰尘等恶劣的环境,可以再这些环境中代替条形码
分层 (技术架构上)
3个层次公共技术包括
1.编码技术、2.标识技术、3.解析技术、4.安全技术、中间件技术
1.感知层
是实现物联网全面感知的核心能力
负责采集和物物之间的信息传输。
信息采集技术包括
传感器、条码、二维码、RFID射频技术、音视频等多媒体技术
信息传输包括
远近距离数据传输技术、自组织组网技术、协同信息处理技术、信息采集中间件技术等传感器网络
2.网络层
是物联网三层中 标准化程度最高、产业化能力最强、最成熟的部分
关键在于为物联网应用特征进行优化和改进,行成协同感知的网络
利用无线和有线网络对采集的数据进行编码、认证、传输,广泛的移动通信网络是实现物联网的基础设施。
3.应用层
是物联网发展的目标
提供丰富的基础物联网的应用,将物联网技术与行业信息化需求相结合,实现广泛智能化应用的解决方案集,关键在于行业融合、信息资源的开发利用、低成本高质量的解决方案、信息安全的保障以及有效的商业模式的开放
物联网关键技术
感知层作为物联网架构的基础层面,主要技术包括
1.产品和传感器(条码、RFID、传感器等)自动化识别技术
2.无线传输技术(Wlan,bluetooth,zigbee,UWB)
3.自组织网技术
4.中间件技术
物联网应用关键技术
传感器技术 和 嵌入式技术
物联网应用
1.智能微尘 2.智能电网 3.智能物流 4.智能家居 5.智能交通 6.智能农业 7.环境保护 8.医疗健康 9.城市管理 10.金融服务保险 11.公共安全
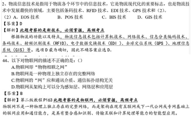
物流信息技术
1.计算机技术
2.网络技术
3.信息分类编码技术
4.条码技术
5.射频识别技术(RFID)
6.电子数据交换技术(EDI)
7.全球定位系统(GPS)
8.地理信息系统(GIS)
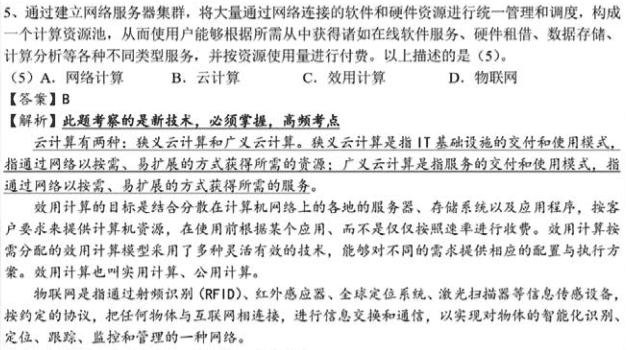
云计算
定义
通过 --互联网来提供 大型计算能力 和 动态易扩展的虚拟化资源。
云是网络、互联网的一种比喻说法,是一种大集中的服务模
是一种将池化的集群计算能力通过互联网向外部用户提供按需服务的互联网新业务,通过互联网来提供 动态易扩展 且通常为 虚拟化的资源
是通过网络提供可动态伸缩的廉价计算能力
特点
1.超大规模、2.虚拟化、3.高可靠性、4.通用性、5.高可扩展性、6.按需服务、7.极其廉价、8.潜在的危险性
主要特点
1.宽带网络链接
用户需要通过宽带网路接入“云”中并获得有关的服务,“云”内节点之间也通过内部的高速网络相连
2.快速、按需、弹性的服务
用户可以按照实施需求迅速获取或释放资源,并可以根据需求对资源进行 --动态扩展
关键技术
基础设施关键技术
包括 服务器、网络、数据中心 相关技术
操作系统关键技术
包括 资源池管理技术、向用户提供大规模存储、计算能力的分布式任务、数据管理技术
资源池管理技术 主要是对物理资源、虚拟资源的统一管理,并根据用户需求实现虚拟资源的自动化生成、分配、迁移
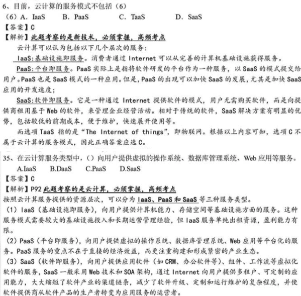
3个层次服务
1.基础设施即服务 IAAS
Infrastructure-as-a-Service
用户通过云计算中心获得完整的计算机基础设施服务,如 虚拟主机、存储服务。
向用户提供计算机能力、存储空间等技术设施方面的服务。
这种服务模式需要较大的基础设施投入和长期运营管理经验,单纯出租资源,盈利能力有限 (硬件)
2.平台即服务 PAAS
Platform-as-a-Service
为云计算上各种应用软件提供服务的平台应用(类似计算机操作系统)
向用户提供 虚拟的计算系统,数据库管理系统,web应用等平台化的服务。
重点不在于直接的经济效益,而更加注重构建和形成紧密的产业生态
3.软件即服务 SAAS
Software-as-a-Service
用户无需购买软件,而是向供应商租用基于web的软件,来管理企业经营活动(类似应用软件)
向用户提供软件(CRM、办公软件)、组件、工作流等虚拟化软件的服务
一般采用web技术和SOA架构,通过网络向用户提供多租户,可定制的应用能力,大大缩短了软件产业的渠道链,减少了软件升级、定制、运行维护的复杂性,并是软件提供商从软件产品的生产者转变为应用服务的运营商
结构
资源池
指集群管理的各种基础硬件资源,CPU、存储、网络带宽 等
云操作系统
通过虚拟化技术对资源池中的各种资源进行统一调度管理
云平台接口
用户调用云计算资源的接口
公有云、私有云、混合云
公有云
第三方提供商用户能使用的云,一般通过网络使用,可能是免费或者成本低廉的
私有云
为一个客户单独使用而构建的,提供对数据、安全性、服务质量的最有效控制,该公司拥有基础设施,并可以控制在此基础设施上部署应用程序的方式
混合云
将共有、私有两种模式结合起来,根据需要提供统一服务的模式
狭义云计算
指IT基础设施的交付和使用模式,指通过网络以按需、易扩展的方式获取所需的–资源
广义云计算
只服务的交付和使用模糊,只通过网络以按需、易扩展的方式获取所需的–服务
云计算服务优先
大数据 (BigData)
5个V
1.Volume 数据量大
2.Variety 数据类型繁多
3.Velocity 处理速度快
4.Value 价值密度低
5.Veracity 真实性高意义:不在于掌握庞大的数据信息,而在于对数据进行专业化处理,实现数据的“增值”
大数据 对比 数据仓库
大数据具有数量大、查询分析复杂 等特点
技术上大数据必须依托云计算的分布式处理,分布式数据库、云存储、虚拟化技术
大数据所涉及的技术 主要4个
数据采集
数据提取工具ETL
数据存储
结构化数据、非结构化数据 、半结构化数据 的存储和访问
数据管理
分布式并行处理技术,比较重用的MapReduce
数据分析与挖掘
根据业务需求对大数据进行关联、聚类、分类等钻取和分析,并利用图形、表格加以展示 --核心
大数据关键技术
大数据存储管理技术
谷歌文件GFS 和Hadoop的分布式文件系统HDFS 奠定了大数据的存储技术基础
Hadoop Distributed File System
大数据并行分析技术
谷歌的MapReduce 主要的大数据分布式并行计算技术之一,开源的分布式并行计算技术 Apache Hadoop MapReduce是应用最广方的大数据计算软件平台
大数据分析技术
通过建立人工智能系统,使用大量样本数据进行训练,让机器模仿人工,获得从数据提取知识的能力
HDFS
分布式文件系统,提供高吞吐量的数据访问,非常适合大规模数据集上的应用
HBase 数据存储
分布式的、面向列的开源数据库
不同于一般的关系数据库,是非结构化数据库存储的数据库,适合于非结构化数据存储的数据库,基于列而不是基于行的模式
MapReduce
一种编程模型,用于大规模数据集大于1TB的并行运算,只要思想 概念 Map映射、Reduce 归约
Chukwa
开源,用于监控大型分布式系统的数据收集系统,包含了一个强大灵活的工具集,可以 展示、监控 和 分析已收集的数据
适用于大数据的技术
大规模并行处理数据库MPP 、数据挖掘电网 、分布式文件系统 、分布式数据库 、 云计算平台 、 互联网和可扩展的存储系统
bit Byte KB MB GB TB PB EB ZB YB BB NB DB 1024进制
数据源 -> 有价值 步骤
1.数据准备 2.数据存储与管理 3.数据处理 4.数据分析和知识展现
大数据只是在数据规模上达成共识
超大规模 GB级数据
海量 TB级数据
大数据 PB级别及其以上的数据
大数据并不仅仅指处理网络数据,行业对大数据处理的需求也会增加,包括 -数据流检测和分析
大数据将是未来经济社会发展的一个重要特征
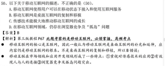
移动互联网
一般是指用户用手机等无线终端,通过4G或者Wlan等速率较高的移动网络接入互联网,可以再移动状态下使用互联网资源
移动互联网 = 移动通讯网络 + 互联网内容和应用
不仅是互联网的延伸,而是互联网的发展方向
移动终端的处理能、显示效果、开放性 无法和PC相提并论
但是个性化、永远在线、位置性等方面强于PC移动终端 两个特点:1.小巧轻便、2.随身携带
这两个特点,决定了移动互联网应用应具有以下新特征
1.接入移动性
2.时间碎片行
3.生活相关性
4.终端多样性
技术特点
1.移动性
2.网络条件多样性
3.频繁短接性
4.网络通信的非对称性
5.移动计算机的电源能力有限性
6.可靠性低
关键技术
1.架构技术SOA
面向服务的框架,SOA是一种粗粒度、松耦合服务器架构,服务质检通过简单、精确定义接口进行通讯,不设计底层编程接口和通讯模型
SOA可以看做是B/S模型、XML(标准通用标记语言的子集)/WebService技术之后的自然延伸
2.页面展示技术Web2.0
严格说不是一种技术,而是提倡众人参与的互联网思维模式
3.Html5
在原有HTML基础上扩展了API,是web应用成为RIA,基友高度互动性,丰富用户体验以及强大的客户端
最大优势可以在网页上直接调试和修改
4.Android 5.ios 6.WP
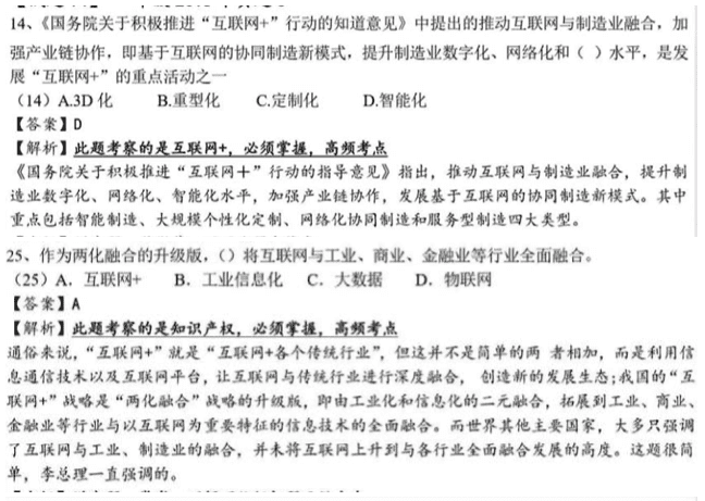
互联网+
“互联网+工业”即传统制造业企业采用 移动话联网、云计算、大数据、物联网 等信息通信技术,改造原有产品及研发生产方式,与“工业互联网”、“工业4.0”的内涵一直
定义
就是互联网+各个传统行业,但这并不是简单地两者相加,而是利用信息通信技术以及互联网平台,让互联网与传统行业进行深度融合,创造新的发展生态。
此类协同制造公共服务平台,多采用 分布式系统
杰作
电子商务、互联网金融ITFIN、在线旅游、在线影视、在线房产 等
互联网+ 行动可以助推传统产业的转型升级
《国务院关于积极推进“互联网+”行动的指导意见》
推动互联网与制造业的融合,提升制造业的
1.数字化、
2.网络化、
3.智能化水平,
加强产业协作,发展基于互联网的协同制造新模式。
重点领域推荐方向
1.智能制造、2.大规模个性化定制、3.网络化协同制造、4.服务型制造,
打造一批网络化协同制造公共服务平台,加快形成制造业网络化产业生态体系
信息物理系统 CPS --智能制造的核心
Cyber-Physical Systems
是一个综合计算、网络、物理环境 的多维复杂系统,通过3C (Computiong,Communication,Control)技术的有机融合与深度协作,实现大型工程系统实时感知,动态控制和信息服务
该系统主要应用于 智能制造 领域,是–智能制造的核心
《关于深化“互联网+先进制造业”发展工业互联网的指导意见》
工业互联网通过系统构建 1.网络、2.平台、3.安全 三大功能体系,打造 1.人、2.机、3.物 全面互联的新型网络基础设施,行程智能化发展的新兴业态和应用模式。是推动制造强国和网络强国的重要基矗是全面建成小康社会和建设社会主义现代化强国的有力支撑
智慧城市
主要包括5方面
1.通过长安汽或信息采集设别全方面的获取城市系统数据
2.通过网络将城市数据关联、融合、处理、分析为信息
3.通过充分共享、只能挖掘 将信息变成知识
4.结合信息技术,把知识应用到各行各业形成智慧
建设成败关键
不再是城市建设中大量建设IT系统,而是如何有效推进城市范围内数据资源的融合,通过数据和IT系统的融合来实现跨部门的协同共享、行业的行动协调、城市的精细化运行等管理
鼓励电子政务系统 向 云计算 模式迁移
智慧城市应用
1.公用事业智能化、2.城市智能交通、3.城市应急联动
智慧城市建设 参考模型
5层结构
物联感知层
通信网络层
计算与存储层
数据及服务支撑层
智慧应用层3个支撑体系
建设和运营管理体系
安全保障体系
标准规范体系
中国制造2025 与 工业4.0 人工智能
《中国制造2025》
李克强
中国制造2025 和 互联网+ 是不可分割的,因为我们要推动中国制造升级,必须向智能化方向发展
工业4.0
三大主题
智能工厂、智能生产、智能物流
加快推动 信息技术与制造技术融合发展
主攻方向
把智能制造 作为两化深度融合的主攻方向
着力发展智能化装备和智能产品,推进生产过程智能化,培育新型生产方式,全面提升企业研发、生产、管理、和服务的智能化水平
人工智能
《新一代人工智能发展规划》三步走
1.2020年人工智能总体技术和应用与世界先进水平同步,人工智能产业成为新的重要经济增长点。
2.2025年人工智能基础理论实现重大突破,部分技术与应用达到世界领先水平
3.2030年人工智能理论、技术与应用总体达到世界领先水平,成为世界主要人工智能创新中心
基础理论
高级机器学习理论
研究统计学习基础理论
不确定性推理与决策
分布式学习与交互
隐私保护学习等学习理论和高效模型
区块链
通过利用 点对点网络 和 分布式时间戳服务器,区块链数据库能够进行自主管理
为比特币发明的区块链使他成为第一个解决重复消费问题的数字货币。
比特币 的设计已经成为其他设计的灵感来源
区块链是 分布式数据存储、点对点传输、共识机制、加密算法 等计算机技术的新型应用模式
共识机制 是区块链系统中实现不同节点之间建立信任、获取权益的数字算法
区块链系统的组成
1.数据层
封装了底仓数据区块链以及相关的数据加密和时间戳等基础数据和基本算法
2.网络层
分布式组网机制、数据传播机制和数据验证机制
3.公式层
封装网络节点的各类共识算法
4.激励层
将经济因素集成到区块链技术体系中,主要包括经济激励的发型机制和分配机制
5.合约层
封装各类脚本、算法、只能合约,是区块链可编程特性的基础
6.应用层
封装了区块链的各种应用场景和案例
区块链技术最具代表性的创新点
该模型中,基于时间戳的链式区块结构、分布式节点的共识机制、基于公式算法的经济激励和灵活可编程的只能合约是区块链技术最具代表性的创新点
image



































