金立m6splus和m6plus的区别
金立m6splus和m6plus的区别
金立M6 Plus和金立M6SPlus哪个好?金立M6SPlus和金立M6 Plus配置参数有什么区别?金立M6 Plus和金立M6SPlus买哪个好?下面就随路饭的小编一起来看看金立m6splus和金立m6plus区别对比评测。
金立M6 Plus介绍:
	
金立M6 Plus由冯小刚和余文乐代言,主打超长续航、安全,定位商务人群。
首先我们一起来看看金立M6 Plus的配置参数基本情况,如下表所示:
| 金立M6 Plus详细参数 | |
|---|---|
| 屏幕规格 | 6.0英寸1920x1080像素 367ppi | 
| CPU型号 | 联发科Helio P10(64位八核) | 
| RAM内存 | 4GB | 
| ROM存储 | 64GB/128GB(最高支持128GB扩展) | 
| 相机规格 | 前置800万 + 后置1600万像素摄像头(PDAF相位对焦) | 
| 电池容量 | 6020mAh(支持快充) | 
| 网络制式 | 全网通(小卡+小卡双卡双待,Volte) | 
| 操作系统 | Amigo3.5(基于Android 6.0) | 
| 机身尺寸 | 160.5×80.6×8.2mm(215g) | 
| 机身颜色 | 金色 | 
| 参考价格 | 2968元/3199元 | 
| 手机特色 | 金属机身,指纹识别,超长续航,安全 | 
金立M6 Plus采用硬朗一体金属机身设计,配备6英寸1080P屏幕,内置6020mAh容量电池,支持全网通,主打巨屏、长续航与安全特性,系统方面则加入双微信、分屏多任务、出国助手、商务秘书等功能,对于政商人士来说都十分实用,是一款定位大屏商务人群。
上市时间方面,金立M6 Plus于2016年8月6日正式上市。
金立M6SPlus介绍:
金立此次发布的新产品便是之前在工信部曝光的续航安全利器——金立M6SPlus。从产品定定名上来看,这款设备是去年主打续航和安全的M6Plus的升级产品,24日将在北京侨福芳草地举办新产品上市品鉴会。
	
仔细观察邀请函中最亮眼的指纹图案,这也暗喻金立M6SPlus的新功能将与指纹识别有关。结合此前已曝光的消息,新机极有可能增强了指纹安全功能,此外,在内置安全加密芯片方面还将有大幅升级。如此设计邀请函不仅精心巧妙,别出心裁,还颇有一番探索的趣味。
	
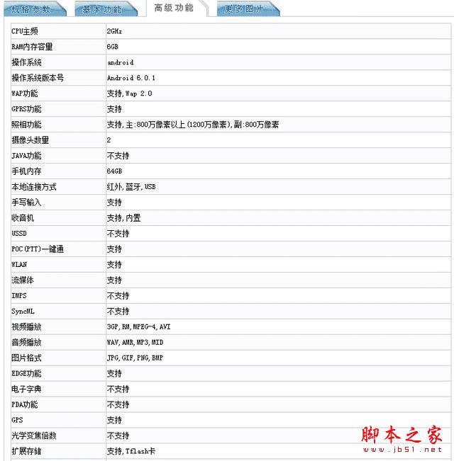
工信部曝光金立新机配置信息
	
工信部曝光金立新机配置信息
虽然是升级迭代的产品,但在配置上金立一点也不含糊。金立M6SPlus配备6英寸FHD分辨率AMOLED屏幕、内存为6GBRAM+64GBROM的双6组合,还支持128GB的存储卡拓展,依旧是选择了高达6020毫安时的电池。在其他配置方面,CPU主频为2GHz,八核心处理器,笔者猜测极有可能是骁龙625芯片。新机还拥有1200万像素的主摄像头和800万像素的前置相机。
安全防护一直是金立M系列机型的主打功能,“超级安全”也成为了金立M系列的代名词,此次金立M6SPlus或将在安全功能设计与指纹识别方面有更大突破。
以上就是关于金立m6splus和m6plus有什么不同及金立m6splus和金立m6plus区别对比评测的全部内容的介绍,希望可以帮助到大家,更多内容请继续关注路饭网站。