联想ZUK edge和三星s7 edge比较综合测评
联想ZUK edge和三星s7 edge比较综合测评
ZUK Edge介绍:
	
| ZUK Edge配置参数 | |
|---|---|
| 屏幕规格 | 5.5英寸1080P | 
| CPU型号 | 高通晓龙821 | 
| RAM内存 | 4GB/6GB | 
| ROM存储 | 64GB | 
| 相机规格 | 前置800万 + 后1300万像素摄像头 | 
| 电池容量 | 3100mAh | 
| 网络制式 | 全网通3.0(支持4G+、VoLTE) | 
| 机身颜色 | 黑、白 | 
| 参考价格 | 2499元/2699元 | 
外观设计
ZUK Edge可谓是全新突破,机身采用了双面2.5D玻璃,机身中框是金属材质。
关于售价,发布会结束之际仅公布了,旗舰版售价2299元,臻享版售价2499元,性价比还是非常高的。
	
硬件配置参数
ZUK Edge采用了5.5英寸1080P屏幕,搭载了高通晓龙821处理器;
拍照方面
ZUK Edge拥有前置800万+后置1300万像素摄像头;
电池方面
ZUK Edge内置3100mAh电池容量;
网络制式方面
ZUK Edge支持全网通3.0+、支持U-Touch 2.0、配备QC 3.0标准Type-C接口快充..支持双卡双待。
	
配色方面
ZUK Edge拥有黑、白两种配色。
上市时间
ZUK Edge将于12月20日晚上开始预约,将于2017年1月1日开始发售。
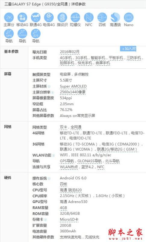
三星S7 edge介绍:
	
外观设计
三星S7 edge最突出的特质就是的双曲面屏幕。三星S7 edge屏幕采用了采用了5.5英寸、2.5D曲面屏,配备Super AMOLED的2K屏幕,其分辨率为26409600像素,使得整机在显示效果上拥有非常不错的表现能力,
硬件配置参数
三星Galaxy S7 edge正面采用一块5.5英寸Super AMOLED魔焕屏,分辨率为25601440像素的Quad HD级别,显示效果细腻依旧。三星S7 edge采用了核心方面内置骁龙820/Exynos 8890处理器,运行Android OS 6.0操作系统,整机拥有出色的性能。
三星GalaxyS7edge配置4GBRAMLPDDR4运行内存;
续航方面
三星Galaxy S7 edge内置3600mAh容量电池,支持快充技术(QC2.0);
拍照方面
三星Galaxy S7 edge在机身背部则设有一枚1200万像素摄像头,包含F1.7大光圈,及其对应的500万像素前置镜头。
	
	