选购这10款小米手机的技巧
选购这10款小米手机的技巧
国内几大手机厂商起初也是被小米打的措手不及,不过好在都有一些底蕴,平静过后纷纷起手反击,相继推出了多款千元级超性价比的手机。但手机多了对于我们来说除了乱还是乱,让本就很纠结的我们选手机时更纠结。
小米目前在售的手机有9款,本文标题所言的10款包含了即将于2月24日发布的小米5。这10款手机分为小米和红米两个系列各五款,红米系列覆盖1000元以下市场,而小米系列主打1000元~2000元价位的市常

红米系列手机起售价:
499元-红米2A
599元-红米2
699元-红米3
799元-红米Note 2
899元-红米Note 3
小米系列手机起售价:
1299元-小米4
1299元-小米4c
1499元-小米Note
1999元-小米5(预计)
2499元-小米Note顶配版
从屏幕尺寸的角度看,红米和红米Note原来分别是 4.7 英寸和 5.5 英寸,从红米3开始变成 5.0 英寸和 5.5 英寸;小米和小米Note原来分别是 5.0 英寸和 5.7 英寸,从小米5开始或将变成 5.2 英寸和 5.7 英寸的搭档。
新一代红米和红米Note系列屏幕尺寸:5.0、5.5
新一代小米和小米Note系列屏幕尺寸:5.2、5.7
从指纹功能的角度看,目前只有红米Note 3具备这项功能,它采取的是背部指纹的方式,几乎可以肯定备受期待的小米5将成为首部具备正面指纹功能的小米手机。
背面指纹识别:红米Note 3
正面指纹识别:小米5(预计)
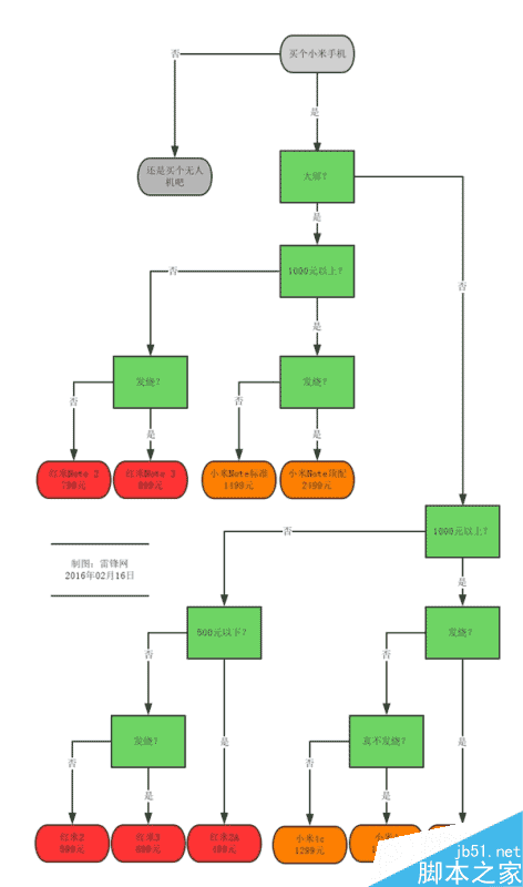
从以上三个角度分析过小米目前在售和已将开售的10款手机之后,对于普通用户来说可能还是不够清晰明了。为了帮助大家选购小米手机,特意制作了一张流程图,供各位参考:

以上就是关于10款小米手机选购指南介绍,希望这篇文章能对大家在选购方面有所帮助!